Tišťáky mi konečně přišly, začnu osazovat.
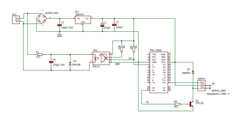
Navrhl jsem si vlastní tišťák pro DCC dekodér z Arduino Pro Mini podle schématu a programů Geoffa Bunzy (link níže).
Dekodér je univerzální a může mít až 17 výstupů. Umí ovládat serva, blikat jedním nebo střídavě dvěma výstupy, vyslat pouze pulz nebo klasicky zapnout/vypnout výstup. Podle použitého sketche umí reagovat na adresy příslušenství nebo na lokomotivní adresy.
Cena za 1 dekodér (včetně Arduina, DPS, všech součástek a poštovného) nepřekročila 120 korun.
Rozměr dps je 56 x 43 mm.
Dps verze 1 má 17 výstupů.

- V1 17 výstupů
- 20161024_234814.jpg (147.29 KiB) Zobrazeno 9092 krát

- V1 17 výstupů
- 20161024_234841.jpg (113.65 KiB) Zobrazeno 9092 krát
Dps verze 2 má 17 výstupů a plošky pro osazení smd odporů pro ledky.

- V1 17 výstupů
- 20161024_234814.jpg (147.29 KiB) Zobrazeno 9092 krát

- V2 17 výstupů smd odpory
- 20161024_235122.jpg (130.97 KiB) Zobrazeno 9092 krát
Dps verze 3 má výstupy pro 8 serv a 8 výstupů pro světla nebo relé. Serva s sebou po zapnutí napájení (z DCC signálu) neškubou.
(foto v dalším příspěvku)
Spousta informací zde:
http://model-railroad-hobbyist.com/node/24316 a zde:
http://model-railroad-hobbyist.com/node/26583Hned jak osadím prototyp, pošlu fotky.
Pokud by měl někdo o tišťák zájem, pošlete SZ, několik mám navíc.