Ahoj,
tak jsem se dostal k přečtení až dnes a to byla chyba koukám. No prokousal jsem se většinou důležitých informací. Samozřejmě děkuji všem, co se vyjádřili. Každý příspěvek mě něčím obohatil

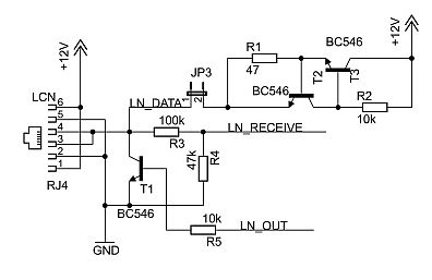
A teď k věci. V podstatě jsem na ten proudový zdroj přišel chvilku po tom co jsem napsal příspěvek. Použil jsem zapojení od Fuldy, ať už je dobré nebo špatné. A jak tady píšete, mám špatně rezistory na komparátoru. Byly totiž navrženy pro 3V3 napájení a ne 5V. Jenže na testovacím přípravku to mám napojeno na 5V. Tak teď buď změnit rezistory nebo napojit na 3V3.
Nyní je pro mě nejdůležitější odladit HW, protože chci nechat vyrobit externí přípravek.
K časování a dalším poznatkům. Ohledně SW se mi zdá LocoNet dost přísný a přiznám se, že ne všemu stále rozumím. Nebude tam připojeno Arduino, ze srdce nemám rád Arduino (jen jeho HW občas použiju na nějaký rychlý test, ale pak si to navrhuji obvykle vše sám). Externí přípravek bude obsahovat nejspíš ESP32-S3 (cena sice vyšší, ale oproti Atmel je to pořád lepší). Ano, je to zbytečně moc výkonu a nevyužitého potenciálu, ale je i v centrále, takže na nákup více kusů to vyjde zase levněji.
A co bude ESP dělat? LocoNet pakety co půjdou z centrály, tak je nejdříve zpracuje ESP v externím modulu (taky proto, že z centrály půjdou přes RS485). Externí modul má za úkol je pak správně odeslat na LocoNet sběrnici. Tedy řešit detekci chyb a znovu odeslání. Dále také přijímat z LocoNet a poslat to zase zpět centrále. Ano složité, ale nevyžaduje změnu HW v centrále.
Dále externí modul musí zesílit DCC, které jde jen v úrovni 5V z centrály a udělat z něj ten správný signál pro RailCom.
A teď tedy to, co psal Zdeno, že je několik LocoNet připojení - já doufal, že všechny jsou stejné a že budu moct použít jedno připojení jak na ovladače, tak boostery. Dobře, modul musí mít minimálně dva konektory pro LocoNet. Takže LocoNet T je pro ovladače a LocoNet B je pro boostery? V čem je rozdíl? Jen v RailSync? Do boosteru se pustí plné DCC a do ovladačů musí být proudově omezeno?
Poslední věc, generování DCC je nezávislé na všem, to dělá centrála podle přijatých informací z různých protokolů (TCS, Z21, XpressNet, Loconet...). Kolik paketů se vejde a za jak dlouho, to už je věc toho, jestli je zapnutý RailCom a pak už je to na HW, který si to bere z bufferu nezávisle na SW. Pokud tedy v tom bufferu něco má, jinak posílá IDLE nebo data pro RailCom (broadcast pro zjištění adresy lokomotivy).
Ještě jednou moc děkuji.