Mapování funkcí ESU 3.5 (Brejlovec ROCO)

Vše pro digitální provoz - dotazy, praxe, návody, postupy, normy, kompatibilita atd.

Moderátoři: Michal Dalecký, Jarda H., Rudolf

Re: Mapování funkcí ESU 3.5 (Brejlovec ROCO)

Příspěvekod Pavel-HP » úte 16 dub, 2024 5:25 pm

Takže ten logický výstup bych měl měřit proti plusu?

Logické výstupy se měří proti svému (-). S plusem a ostatními výstupy dekodéru to nemá nic společného.
TT, epocha III. - V., U profil
www.vlakytt.cz
Uživatelský avatar
Pavel-HP
 
Příspěvky: 1204
Registrován: čtv 11 pro, 2008 2:47 pm
Bydliště: Praha

Re: Mapování funkcí ESU 3.5 (Brejlovec ROCO)

Příspěvekod Deathlosopher » stř 17 dub, 2024 8:37 am

Pavel-HP píše:Takže ten logický výstup bych měl měřit proti plusu?

Logické výstupy se měří proti svému (-). S plusem a ostatními výstupy dekodéru to nemá nic společného.

Čili proti zemi a musí být sepnuté, ne?
Uživatelský avatar
Deathlosopher
 
Příspěvky: 139
Registrován: sob 09 kvě, 2020 3:47 pm

Re: Mapování funkcí ESU 3.5 (Brejlovec ROCO)

Příspěvekod Zlámalík » stř 17 dub, 2024 9:47 am

"Zem" není asi úplně nejlepší označení pro mínus pól dekodéru, ale ano, je to to samé.
Voltmetr černým hrotem na tento společný mínus, červeným hrotem na logický výstup.
Pokud logický výstup funguje, naměříš cca 0 V v nesepnutém stavu a cca 5 V v sepnutém stavu.
Pokud není výstup osazený a ploška není připojená nikam, naměříš taky skoro nulu, ale údaj se bude měnit okolo nějakých 0,0něco milivoltů, co se naindukuje na měřicích vodičích (vlastně to samé, jako kdyby ses plošky nedotknul).

Ještě je varianta "optické zkoušky" - pokud máš nějakou šikovnou LED, která svítí už při 1 - 2 mA, vzít tuto LED, dát ji do série s odporem (rezistorem) cca 4700 ohmů a zapojit ji mezi výstup a mínus.
TT/současnost: Zlámalíkovy mašinky
Uživatelský avatar
Zlámalík
 
Příspěvky: 3111
Registrován: pát 14 led, 2011 10:39 pm
Bydliště: Košíkov

Re: Mapování funkcí ESU 3.5 (Brejlovec ROCO)

Příspěvekod sidlo » stř 17 dub, 2024 10:23 am

Zlámalíku to asi není dobrá rada.

Obrázek
Naposledy upravil sidlo dne stř 17 dub, 2024 10:26 am, celkově upraveno 1
Uživatelský avatar
sidlo
 
Příspěvky: 3860
Registrován: ned 27 dub, 2014 7:32 am

Re: Mapování funkcí ESU 3.5 (Brejlovec ROCO)

Příspěvekod Deathlosopher » stř 17 dub, 2024 10:26 am

Zlámalík píše:"Zem" není asi úplně nejlepší označení pro mínus pól dekodéru, ale ano, je to to samé.
Voltmetr černým hrotem na tento společný mínus, červeným hrotem na logický výstup.
Pokud logický výstup funguje, naměříš cca 0 V v nesepnutém stavu a cca 5 V v sepnutém stavu.
Pokud není výstup osazený a ploška není připojená nikam, naměříš taky skoro nulu, ale údaj se bude měnit okolo nějakých 0,0něco milivoltů, co se naindukuje na měřicích vodičích (vlastně to samé, jako kdyby ses plošky nedotknul).

Ještě je varianta "optické zkoušky" - pokud máš nějakou šikovnou LED, která svítí už při 1 - 2 mA, vzít tuto LED, dát ji do série s odporem (rezistorem) cca 4700 ohmů a zapojit ji mezi výstup a mínus.

Tak příští týden bych měl mít nový měřák, tak to zkusím. :-) U těch LED nevím, jestli takovou mám, tak to nejprve změřím a uvidím dále. Díky!
Uživatelský avatar
Deathlosopher
 
Příspěvky: 139
Registrován: sob 09 kvě, 2020 3:47 pm

Re: Mapování funkcí ESU 3.5 (Brejlovec ROCO)

Příspěvekod Zlámalík » stř 17 dub, 2024 11:27 am

sidlo: no tomu já rozumím, však tím postupem, co uvádím, to naměří správně.
A co se týče LED, pokud je v dekodéru log. výstup řešený jen jedním tranzistorem jak máš na obrázku (a ne jak píše Fulda) a od +5 V pustí nějakých 0,5 - 1 mA, tak by to mohlo stačit.
Ale uznávám, že to chce trochu orientaci v problematice. Tady je základní problém jinde :-)
TT/současnost: Zlámalíkovy mašinky
Uživatelský avatar
Zlámalík
 
Příspěvky: 3111
Registrován: pát 14 led, 2011 10:39 pm
Bydliště: Košíkov

Re: Mapování funkcí ESU 3.5 (Brejlovec ROCO)

Příspěvekod sidlo » čtv 18 dub, 2024 6:57 am

zlámalík - trochu jsem googlil a máš pravdu. Zmátlo mě sepnutý a nesepnutý stav. Ten výstup má zvládnout 5 mA. Takže tebou uvedený odpor a dioda zapojeno proti (-) by mělo svítit/nesvítit na zapnuto/vypnuto.
Uživatelský avatar
sidlo
 
Příspěvky: 3860
Registrován: ned 27 dub, 2014 7:32 am

Re: Mapování funkcí ESU 3.5 (Brejlovec ROCO)

Příspěvekod jipol57 » čtv 18 dub, 2024 8:03 am

Je to sice ZIMO, ale logický výstup pro ledky jsem použil nejen pro zkoušku, a dekodér nemá problém. Odpor 2K2.
viewtopic.php?f=15&t=4755&start=435#p329705
jipol57
 
Příspěvky: 1617
Registrován: pát 06 dub, 2018 5:18 pm

Re: Mapování funkcí ESU 3.5 (Brejlovec ROCO)

Příspěvekod Deathlosopher » sob 20 dub, 2024 12:57 pm

Zlámalík píše:"Zem" není asi úplně nejlepší označení pro mínus pól dekodéru, ale ano, je to to samé.
Voltmetr černým hrotem na tento společný mínus, červeným hrotem na logický výstup.
Pokud logický výstup funguje, naměříš cca 0 V v nesepnutém stavu a cca 5 V v sepnutém stavu.
Pokud není výstup osazený a ploška není připojená nikam, naměříš taky skoro nulu, ale údaj se bude měnit okolo nějakých 0,0něco milivoltů, co se naindukuje na měřicích vodičích (vlastně to samé, jako kdyby ses plošky nedotknul).

Ještě je varianta "optické zkoušky" - pokud máš nějakou šikovnou LED, která svítí už při 1 - 2 mA, vzít tuto LED, dát ji do série s odporem (rezistorem) cca 4700 ohmů a zapojit ji mezi výstup a mínus.

Tak jsem měřil, měřil, až jsem cosi naměřil. :-)
Pokud je to úplně bez proudu (tj. je úplně vypnutý proud do lokomotivy=dekodéru), tak jsem naměřil 0,06 V čili skoro nic.
Když je proud zapnutý, ale výstup není aktivní, tak jsem na měřil 0,05 mV čili ještě větší skoro nic. Ale je evidentní, že v tomto případě je hodnota opravdu menší, měřil všechny případy několikrát.
No a když zapnu ten výstup (čímž myslím namapování, které jsem psal ve svém prvním příspěvku, což nevím, je-li správně), tak jsem naměřil 0,3 V.
Takže je tam evidentní nárůst při ,,aktivaci" toho výstupu, ale 0,3 V je dosti málo oproti očekávaným 5 V. Nevím tedy, lze-li z toho něco odvodit. Něco se tam každopádně děje.
Ještě bych zmínil, že dostávám trochu jiné hodnoty, pokud mám měřák přepnutý na volty, nebo na milivolty. Ale ty rozdíly tam jsou tak jako tak.
Měli byste nějaký závěr? :-)
Uživatelský avatar
Deathlosopher
 
Příspěvky: 139
Registrován: sob 09 kvě, 2020 3:47 pm

Re: Mapování funkcí ESU 3.5 (Brejlovec ROCO)

Příspěvekod Zlámalík » sob 20 dub, 2024 6:53 pm

Zdař.
Měřit něco při odpojené mašině je - ehm, no, tak trochu zbytečné, čekals, že tam něco naměříš? :D
To, že máš jiný údaj při jiném nastavení je běžné, nepřesnost měřidla je nějaké procento plus mínus třeba tři čísla. Takže je dobře měřit tak, aby údaj pokud možno "zabral celý displej", čímž se ta druhá chyba víceméně eliminuje. A dotaz na závěr, který měl být vlastně ale na začátku: máš na tom výstupu pověšené další obvody (tranzistor atd.), nebo to měříš na samotném dekodéru? Důležité je, co je na dekodéru, když na něm (na logickém výstupu) nic dalšího nevisí. Protože třeba chyba v zapojení může ten výstup "srážet".
TT/současnost: Zlámalíkovy mašinky
Uživatelský avatar
Zlámalík
 
Příspěvky: 3111
Registrován: pát 14 led, 2011 10:39 pm
Bydliště: Košíkov

Re: Mapování funkcí ESU 3.5 (Brejlovec ROCO)

Příspěvekod Zdenek Valter » sob 20 dub, 2024 7:20 pm

Deathlosopher píše:
Zlámalík píše:"Zem" není asi úplně nejlepší označení pro mínus pól dekodéru, ale ano, je to to samé.
Voltmetr černým hrotem na tento společný mínus, červeným hrotem na logický výstup.
Pokud logický výstup funguje, naměříš cca 0 V v nesepnutém stavu a cca 5 V v sepnutém stavu.
Pokud není výstup osazený a ploška není připojená nikam, naměříš taky skoro nulu, ale údaj se bude měnit okolo nějakých 0,0něco milivoltů, co se naindukuje na měřicích vodičích (vlastně to samé, jako kdyby ses plošky nedotknul).

Ještě je varianta "optické zkoušky" - pokud máš nějakou šikovnou LED, která svítí už při 1 - 2 mA, vzít tuto LED, dát ji do série s odporem (rezistorem) cca 4700 ohmů a zapojit ji mezi výstup a mínus.

Tak jsem měřil, měřil, až jsem cosi naměřil. :-)
Pokud je to úplně bez proudu (tj. je úplně vypnutý proud do lokomotivy=dekodéru), tak jsem naměřil 0,06 V čili skoro nic.
Když je proud zapnutý, ale výstup není aktivní, tak jsem na měřil 0,05 mV čili ještě větší skoro nic. Ale je evidentní, že v tomto případě je hodnota opravdu menší, měřil všechny případy několikrát.
No a když zapnu ten výstup (čímž myslím namapování, které jsem psal ve svém prvním příspěvku, což nevím, je-li správně), tak jsem naměřil 0,3 V.
Takže je tam evidentní nárůst při ,,aktivaci" toho výstupu, ale 0,3 V je dosti málo oproti očekávaným 5 V. Nevím tedy, lze-li z toho něco odvodit. Něco se tam každopádně děje.
Ještě bych zmínil, že dostávám trochu jiné hodnoty, pokud mám měřák přepnutý na volty, nebo na milivolty. Ale ty rozdíly tam jsou tak jako tak.
Měli byste nějaký závěr? :-)

Ano
1. Kde si měl měřící body? (tedy kde jsi měl nulu [Nulový potenciál] schéma.
2. Rekl bych že takhle se obvykle chová výstup OPEN Colector (Tranzistor NPN) pokud ho měříš proti nulovému potenciálu Emitoru
3. Abys tu něco naměřil musíš mu dát do collectrou odpovídající odpor proti + - on totiž takový měřák sám o sobě velký vniřní odpor cca 10 MegaOhm a ty 0,3 V co s tam naměřil mohou být z báze toho tranzistoru.
4. Měření proti výstupu v tomto zapojení proti + taky nemusí být vypovídající právě proto, že vnitřní odpor Voltmetru je tak veliký
5. Takže pokud nemáš povědomost o základech eletrotechniky bude Tvoje cesta k poznání velmi trnitá ;-)
Zdenek Valter
 
Příspěvky: 3389
Registrován: pon 09 říj, 2006 2:38 pm
Bydliště: Ústí n.L.

Re: Mapování funkcí ESU 3.5 (Brejlovec ROCO)

Příspěvekod Deathlosopher » ned 21 dub, 2024 8:35 pm

Zlámalík píše:Zdař.
Měřit něco při odpojené mašině je - ehm, no, tak trochu zbytečné, čekals, že tam něco naměříš? :D
To, že máš jiný údaj při jiném nastavení je běžné, nepřesnost měřidla je nějaké procento plus mínus třeba tři čísla. Takže je dobře měřit tak, aby údaj pokud možno "zabral celý displej", čímž se ta druhá chyba víceméně eliminuje. A dotaz na závěr, který měl být vlastně ale na začátku: máš na tom výstupu pověšené další obvody (tranzistor atd.), nebo to měříš na samotném dekodéru? Důležité je, co je na dekodéru, když na něm (na logickém výstupu) nic dalšího nevisí. Protože třeba chyba v zapojení může ten výstup "srážet".

Ahoj,
zbytečné možná, ale z trochu jiného oboru mám zkušenost, že není špatné vyzkoušet úplně vše, protože i to může občas něco vysvětlit. A mimoto to může říct i něco o měřicím přístroji. V mém případě jsem použil úplně nový měřák.
Je to tak,že jsem jeden logický výstup měřil odpojený od obvodu a druhý nechal zapojený. Výsledek je stejný. Ještě jsem to dnes přeměřil, vše na stejném roszsahu multimetru, tj. na ,,mV". Při tom odpojení, i když to není důležité, to ukazuje 3 mV, při zapojení proudu, ale vypnutém výstupu to ukazuje 0,5 mV, a při zapnutém výstupu 86 mV.
Uživatelský avatar
Deathlosopher
 
Příspěvky: 139
Registrován: sob 09 kvě, 2020 3:47 pm

Re: Mapování funkcí ESU 3.5 (Brejlovec ROCO)

Příspěvekod Deathlosopher » ned 21 dub, 2024 8:42 pm

Zdenek Valter píše:Ano
1. Kde si měl měřící body? (tedy kde jsi měl nulu [Nulový potenciál] schéma.
2. Rekl bych že takhle se obvykle chová výstup OPEN Colector (Tranzistor NPN) pokud ho měříš proti nulovému potenciálu Emitoru
3. Abys tu něco naměřil musíš mu dát do collectrou odpovídající odpor proti + - on totiž takový měřák sám o sobě velký vniřní odpor cca 10 MegaOhm a ty 0,3 V co s tam naměřil mohou být z báze toho tranzistoru.
4. Měření proti výstupu v tomto zapojení proti + taky nemusí být vypovídající právě proto, že vnitřní odpor Voltmetru je tak veliký
5. Takže pokud nemáš povědomost o základech eletrotechniky bude Tvoje cesta k poznání velmi trnitá ;-)

Měřicí budy jsem měl na koncích několikacentimetrových drátků, které mám vyvedeny z plošek/kontaktů dekodéru. Dva logické výstupy a mínus (ground), tam by chyba být neměla. Jinak ano, v manuálu měřáku je psáno, že má odpor 10 MOhmů. Povědomí o elektrotechnice mám, ale elektronikou okolo dekodérů jsem se zatím prakticky moc nezabýval, takže se v tomto spíše učím.
Uživatelský avatar
Deathlosopher
 
Příspěvky: 139
Registrován: sob 09 kvě, 2020 3:47 pm

Re: Mapování funkcí ESU 3.5 (Brejlovec ROCO)

Příspěvekod Zlámalík » ned 21 dub, 2024 10:19 pm

Deathlosopher píše:Měřicí budy jsem měl na koncích několikacentimetrových drátků, které mám vyvedeny z plošek/kontaktů dekodéru. Dva logické výstupy a mínus (ground), tam by chyba být neměla.

Zdeněk nemyslel, na konci kterého fousu jsi napojený, ale kde je ten bod ve schématu.
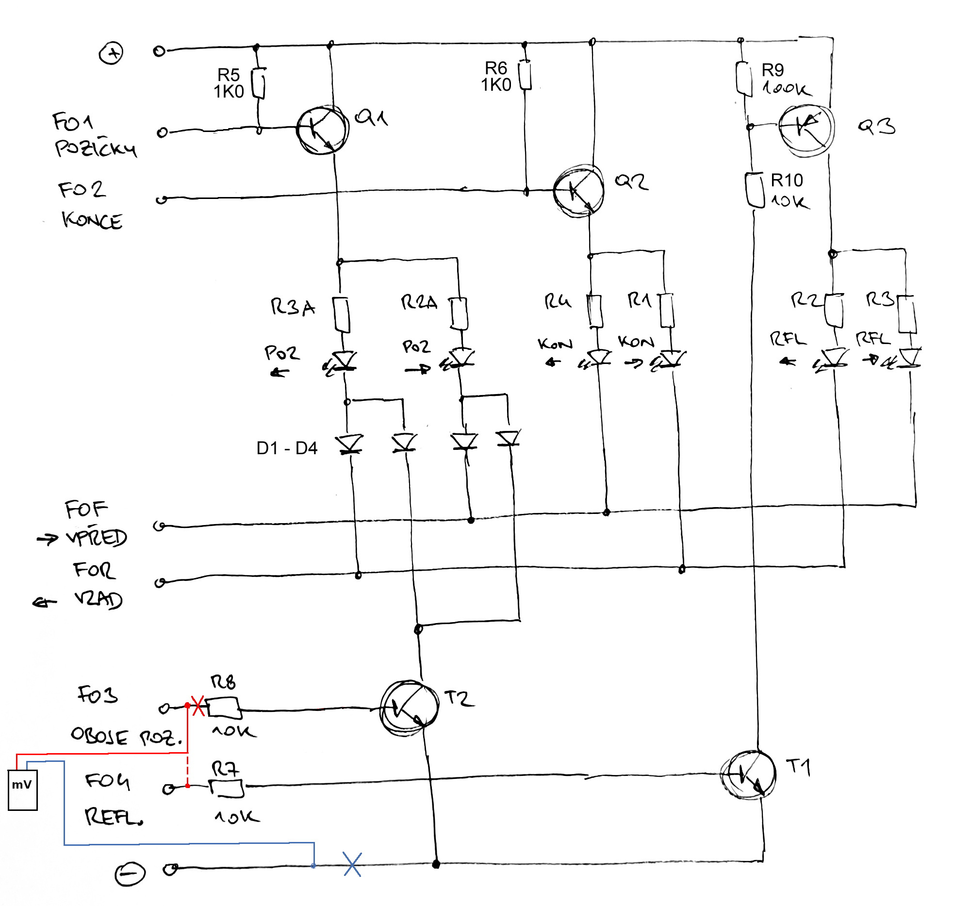
Já sem hodím to schéma, abychom se posunuli, neb se mi to zdá dosti vyčerpávající.

Lokomotiva měla původně jen pozičky a konce, ovládané tak, že směrové výstupy FOf a FOr dělaly mínus pro LEDky pro jeden či druhý směr a dva NPN tranzistory na výstupech FO1 a FO2 spínaly plus pro pozičky a pro konce. Kolega pak nějak zjistil že dekodér má mít dva další logické výstupy (?) a chtěl přidat reflektor a možnost svícení oběma pozičkami (jako CZ posun).

Takže jsem mu zapojení doplnil a vypadá to takto:

Di4_zapojení loko_04-2024.jpg

Tranzistory Q1 a Q2 i nadále ovládají jsou z původní elektroniky modelu, jsou opravdu NPN a v běžném stavu jsou sepnuté. Aktivací výstupu dekodéru příslušné LED zhasnou.
FO1 řídí přes tranzistor Q1 plus pro pozičky, FO2 přes tranzistor Q2 řídí konce.
Směrové výstupy spínají mínus pro jedny či druhé LED podle směru.
Tohle funguje.
(Ano, bylo by lepší to překopat celé tak, aby všechny výstupy používaly stejnou logiku, ale kolega nechtěl zasahovat do fungujících částí.)

Na žádost majitele jsem do schématu přidal tranzistor T2, řízený (logickým?) výstupem FO3, který přes diody sepne oboje poziční světla současně.
A další přidané tranzistory T1 a Q3 nově ovládají horní reflektor v závislosti na směru jízdy z (taky logického) výstupu FO4.

Vycházel jsem z informace, že výstupy FO3 a FO4 jsou logické, tedy jsem čekal +5 V/0V ať už přes dva tranzistory, nebo aspoň jeden tranzistor a odpor od +5 V - tohle by měl dekodér dávat. Zjevně je ale něco jinak. Dekodér je v základu osmipin, takže všechny extrabuřty jsou tahané z plošek na dekodéru a nemusí být zaručené.
TT/současnost: Zlámalíkovy mašinky
Uživatelský avatar
Zlámalík
 
Příspěvky: 3111
Registrován: pát 14 led, 2011 10:39 pm
Bydliště: Košíkov

Re: Mapování funkcí ESU 3.5 (Brejlovec ROCO)

Příspěvekod Deathlosopher » pon 22 dub, 2024 8:17 pm

Zlámalík píše:Vycházel jsem z informace, že výstupy FO3 a FO4 jsou logické, tedy jsem čekal +5 V/0V ať už přes dva tranzistory, nebo aspoň jeden tranzistor a odpor od +5 V - tohle by měl dekodér dávat. Zjevně je ale něco jinak. Dekodér je v základu osmipin, takže všechny extrabuřty jsou tahané z plošek na dekodéru a nemusí být zaručené.

Ano, je to všehno tak, jak píše Zlámalík. Měřil jem tam, jak je to přikresleno v tom schématu, co sem dal Zlámalík. ČIli mínus oproti FO3, který jsem odpojil od obvodu a měřil. Anebo jsem měřil FO4, který jsem od obvodu neodpojil. Jak jsem psal, výsledky jsou stejné.
Přílohy
Di4_zapojení loko_04-2024_mereni.jpg
Uživatelský avatar
Deathlosopher
 
Příspěvky: 139
Registrován: sob 09 kvě, 2020 3:47 pm

PředchozíDalší

Zpět na DCC v praxi

Kdo je online

Uživatelé procházející toto fórum: Žádní registrovaní uživatelé a 1 návštěvník