Moderátoři: Michal Dalecký, Jarda H., Rudolf
fulda píše:Já bych se jen tak zeptal - jak to co píšeš souvisí s tématem do kterého píšeš? Já myslel, že nám tu napíšeš, jak je strašně užitečné napájet 7805 a místo toho mám pocit, že se rozpláčeš, že někdo jinej má lepší hračku než ty.
Ještě jsi mohl napsat, že zelená, kterou používá Bohouš na plošňáky je de-mode a že dnes všichni používají modrou. Má to asi stejnou váhu.
BohousP píše:... Souhlasím s tebou, že to 7805 skoro vždy vydrží. Někteří (ale ne zase všichni) výrobci ten problém, který řeší přidání diody za 1 Kč, specifikují na případ Uout ≥ 7V ...
sidlo píše:BohousP píše:... Souhlasím s tebou, že to 7805 skoro vždy vydrží. Někteří (ale ne zase všichni) výrobci ten problém, který řeší přidání diody za 1 Kč, specifikují na případ Uout ≥ 7V ...
Může se v aplikacích pro Arduino stát, že Vout ≥ 7 V? Co se v tu chvíli stane s ATmega328? Má cenu řešit ochranu 7805 když se dřív odpálí µC?
Toto není řečnická otázka do ujeté diskuze. Skutečně mě zajímá, zdali mám dávat na stabilizátor napětí ochrannou diodu.
sidlo píše:Může se v aplikacích pro Arduino stát, že Vout ≥ 7 V? Co se v tu chvíli stane s ATmega328? Má cenu řešit ochranu 7805 když se dřív odpálí µC?
Toto není řečnická otázka do ujeté diskuze. Skutečně mě zajímá, zdali mám dávat na stabilizátor napětí ochrannou diodu.
fulda píše:Pro mladé objevitele teplé vody bych upozornil na to, že...
Google si potrpí na personalizaci a každému dává co nejčastěji vyhledává a prohlíží...



zugi píše:nebo použít 7808 připojený na RAW (Vin), pokud tedy výstupy arduina budou celkově do 500mA
zugi píše:takže opět jednou něco pro lamy jako já...
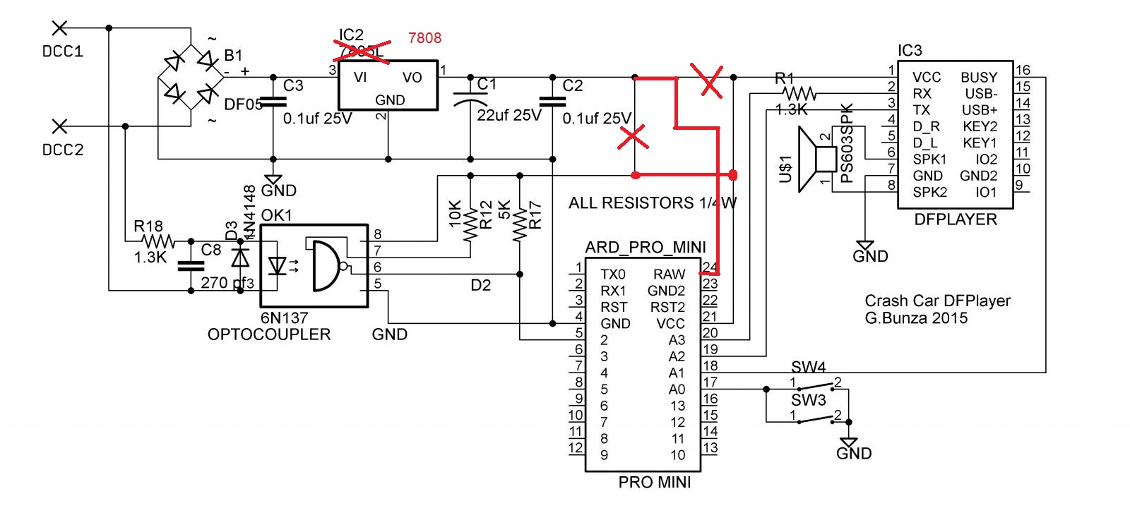
využiji následující schéma
...
žereme z DCC, arduino živíme přes 7805 na VCC
podle výše prezentovaných doporučení, by tedy mezi VCC a RAW (u Nano na Vin) měla přijít ještě Schottkyho dioda s anodou na VCC
nebo použít 7808 připojený na RAW (Vin), pokud tedy výstupy arduina budou celkově do 500mA
--------------------
Při použití Bohoušova snifferu
...
když si přidělám LCD, nebudu na USB, zase bych přidal mezi Vout a arduino Vin 7808 s balastem nebo si na tomto natočím nějakých 7,5V
LCD moc nežere (cca 1,2mA), takže napájení z VCC by mělo být v pohodě
sidlo píše:zugi píše:nebo použít 7808 připojený na RAW (Vin), pokud tedy výstupy arduina budou celkově do 500mA
Pozor, stabilizátor napětí na desce Arduino je dimenzován pouze na 150 mA. Něco si vezme Arduino a až ten zbytek se dá použít na výstupy.

BohousP píše:Prní schéma:
jsou minimálně tři možnosti:
1) to, co píšeš (nejjednodušeji na konektoru, kterým připojuješ Arduino)
2) to samé, ale místo diody dáš vodič (pozor, pak už nebudeš moct využít jiné napětí RAW, než 5V)
3) na desce Arduino Pro mini přeušit propojku SJ1, přijdeš tím ale o indikaci napětí 5V pomocí LED1 (https://www.arduino.cc/en/uploads/Main/Arduino-Pro-Mini-schematic.pdf), RAW nebude fungovat vůbec
4) pokud chceš předstabilizaci 8V, viz schema dole. K C3 bych přidal paralelně svitkový kondenzátor 1uF. A C3 by měl být keramický na 50V.
BohousP píše:Druhé schema: stejné, jako 1) a 2) nahoře, jen místo RAW je VIN. 3) nepoužitelná (není tam SJ1)
tvé naznačené řešení řešení funguje také, ale zbytečně složité. Nezapomeň na vyhlazovací kondenzátor na Vout, teď je tam pulsující napětí ... (Např. opět svitkový 1 uF)

BohousP píše:Gratulují k objevu teplé vody. To co tu uvádíš, je vše popsáno o několik příspěvků výš. Stačí číst, nejen psát a psát. Souhlasím s tebou, že to 7805 skoro vždy vydrží. Někteří (ale ne zase všichni) výrobci ten problém, který řeší přidání diody za 1 Kč, specifikují na případ Uout ≥ 7V, ono tak trochu záleží na detailních fyzikálních vlastnostech koncového tranzistoru. Doporučuji občas se kouknout do datasheetu, kupodivu, vývoj jde dopředu a občas se informace doplňují.
Uživatelé procházející toto fórum: Žádní registrovaní uživatelé a 1 návštěvník