Moderátoři: Michal Dalecký, Jarda H., Rudolf, 123.marek
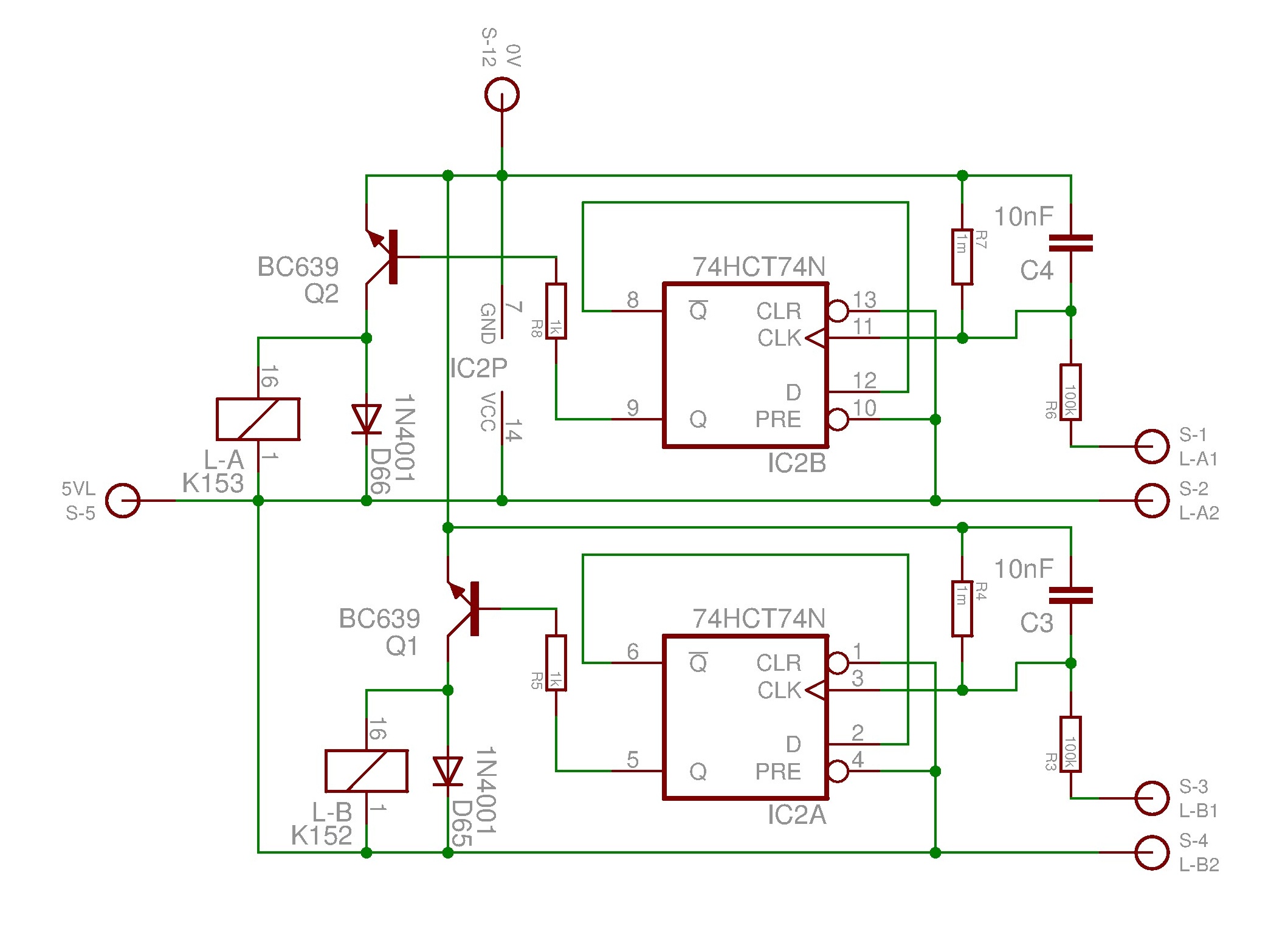
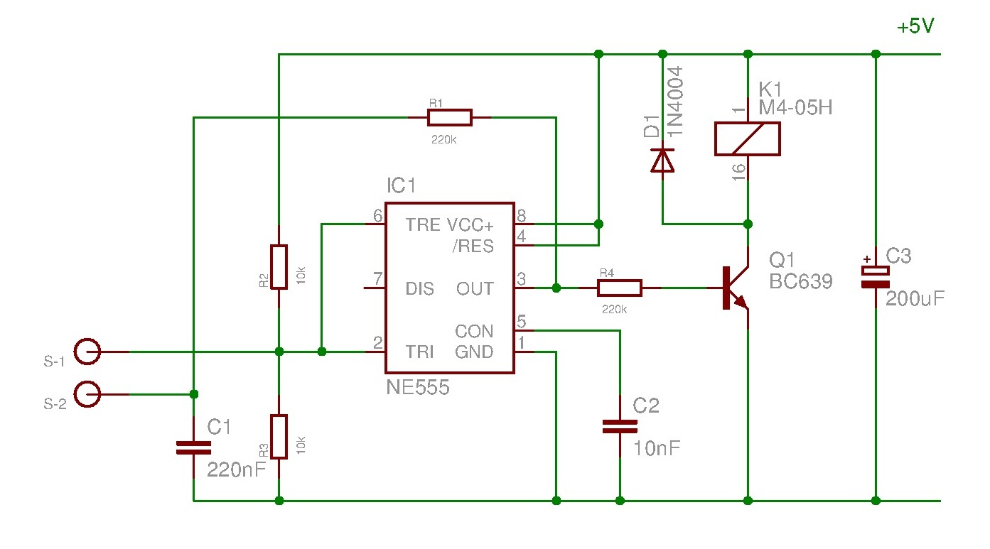
vvitty píše:Obavam se, ze jak budes prejizdet pres kontakty, vygenerujes zakmity a na hodinach se ti objevi pulzu vic nez jen jeden.
Dej si na vstup neco se Schmit vstupem (7414 treba) a vetsi kondik...

vvitty píše:k rele pridej diodu..
Rozsíval Jaroslav píše:paralelně k cívce relé, katoda diody přijde na + napájení (v závěrném směru)
Zpět na Elektrika a elektronika
Uživatelé procházející toto fórum: Žádní registrovaní uživatelé a 1 návštěvník