Chybka schematu nebo proudova spicka ?

Schémata, zapojení, návody, dotazy a postupy k využití v železničním modelářství.

Moderátoři: Michal Dalecký, Jarda H., Rudolf, 123.marek

Chybka schematu nebo proudova spicka ?

Příspěvekod belgarat » ned 04 úno, 2024 10:03 am

Ahoj, opet dotaz elektronickeho joudy.

pred casem jsem si udelal dekoder pro navestidla, zalozeny na Arduinu a (puvodne) Sidlove software. Po zapojeni do kluboveho kolejiste se mi deje takovy ... nepekna vec. Dekoder funguje O.K., ale v pripade, ze na kolejisti dojde ke zkratu (typicky rozriznuti vyhybky), tak se pomerne casto Arduino "kousne". Vypada to tak, ze vetsina (vsechny ?) LEDky sviti, a predevsim Arduino nijak nereaguje na pokyny DCC; reset to spravi. Na domacim pokusnem panelu se mi to nedeje. Chybu v SW samozrejme vyloucit na plnych 100% nemohu, ale v programu neni nijak osetrovan STOP a (teoreticky) by nemel nijak reagovat - ostatne na stop vyvolany MultiMaus nereaguje. SW by se na tomto nemel nijak podilet. Vyjma zkratu na trakci dekoder funguje podle ocekavani.

Domnivam se (viz schema), ze dekoder je od DCC oddeleny optocleny. Napajeni dekoderu je z rozvodu 12V, jiny (spinany) zdroj nez pro trakci - na nem jsou pripojene jeste servodekodery a opticke detektory. Muze se na schema a navrh boardu prosim nekdo kouknout, zda tam neni nejaka ocividna navrhova chyba (jakoze jich tam asi bude obecne dost, nezastiram ze jsem jouda, takze zapojeni je po castech vykradeno z jinych), ktera by se mohla podilet na uvedenych "zasecich" ?

Diky za ochotu.

schema-board.zip
(87.03 KiB) 161 krát
TT ep. IVa-b; analog + NanoX, DR5000. Pseudoprogramator, pindac nesmyslu
http://modelwiki.klfree.net
belgarat
 
Příspěvky: 2427
Registrován: čtv 27 pro, 2012 9:36 pm
Bydliště: Hřebeč u Kladna

Re: Chybka schematu nebo proudova spicka ?

Příspěvekod ohruska » ned 04 úno, 2024 12:13 pm

Jen jestli jsem to dobře pochopil, připojuješ Arduino na 12V, to musí stabilizátor na desce Arduina dost topit. Co to připojit na 5V. Ale to není řešení tvého problému. Spíš zjistit rozdíl v zapojení doma a v klubu!!!!
ohruska
 
Příspěvky: 145
Registrován: sob 04 led, 2020 9:50 pm

Re: Chybka schematu nebo proudova spicka ?

Příspěvekod belgarat » ned 04 úno, 2024 12:17 pm

ohruska píše:Jen jestli jsem to dobře pochopil, připojuješ Arduino na 12V, to musí stabilizátor na desce Arduina dost topit. Co to připojit na 5V. Ale to není řešení tvého problému. Spíš zjistit rozdíl v zapojení doma a v klubu!!!!


Co se tyce zapojeni dekoderu do 'nejblizsiho kusu kolejiste' - tak je totozne: doma mam celou vyndanou vyhybnu (vc. veskere elektroniky) z kluboveho modelu (6 navestidel, 6 vyhybek), kde je normalne ten dekoder umisteny.
TT ep. IVa-b; analog + NanoX, DR5000. Pseudoprogramator, pindac nesmyslu
http://modelwiki.klfree.net
belgarat
 
Příspěvky: 2427
Registrován: čtv 27 pro, 2012 9:36 pm
Bydliště: Hřebeč u Kladna

Re: Chybka schematu nebo proudova spicka ?

Příspěvekod Zlámalík » ned 04 úno, 2024 1:17 pm

Rozdíl bych viděl v tom, že myš to odpojí jednorázově a zkrat je typicky série ostrých impulsů, než se to vypne.
Na stránkách mrrvwa.org je Arduino zapojeno s využitím tzv. dolní propusti - tedy filtru, který špice požere:

Arduino low-pass.jpg

Určitě bych doporučil zapojit těch 10 nF - a rezistor 150 ohmů jako druhý krok, bude-li třeba víc filtrovat.

Ve Tvém schématu bych teda ještě nahradil C1 za alespoň 100 uF a D2 se mi za můstkem jeví zbytečná.
TT/současnost: Zlámalíkovy mašinky
Uživatelský avatar
Zlámalík
 
Příspěvky: 2926
Registrován: pát 14 led, 2011 10:39 pm
Bydliště: Košíkov

Re: Chybka schematu nebo proudova spicka ?

Příspěvekod belgarat » ned 04 úno, 2024 2:13 pm

Zlámalík píše:Určitě bych doporučil zapojit těch 10 nF - a rezistor 150 ohmů jako druhý krok, bude-li třeba víc filtrovat.

Ve Tvém schématu bych teda ještě nahradil C1 za alespoň 100 uF a D2 se mi za můstkem jeví zbytečná.


OK, to muzu zkusit. Ta vstupni cast (kolem 6N137) cast je vykradena z Sidlova UNIARD16. Jinak (domnenka) i kdyby byly 'ostre impulzy' ze zkratu tak pres optoclen by to melo byt jedno, maximalne dojdou "nesmyslne" delky pulzu, tedy neplatny DCC packet, ktery nmradcc odmitne. Nebo ty nahodne-rychle 0/1 bez filtru mohou zblbnout MCU "elektricky" ?
TT ep. IVa-b; analog + NanoX, DR5000. Pseudoprogramator, pindac nesmyslu
http://modelwiki.klfree.net
belgarat
 
Příspěvky: 2427
Registrován: čtv 27 pro, 2012 9:36 pm
Bydliště: Hřebeč u Kladna

Re: Chybka schematu nebo proudova spicka ?

Příspěvekod Zlámalík » ned 04 úno, 2024 4:14 pm

Elektricky určitě ne, optočlen to oddělí (to bys tam musel mít velké souběhy) ale ty nesmyslné délky a tvary pulsů mohou možná Arduino nějak zblbnout.
Mám Arduino Nano (čínské) na přesuvně a zatím se mi to nestalo, ale když to kluci z mrrwa do schématu dali, asi to smysl má. Fulda třeba s tím pokusničil víc (viz robodoupe.cz)
TT/současnost: Zlámalíkovy mašinky
Uživatelský avatar
Zlámalík
 
Příspěvky: 2926
Registrován: pát 14 led, 2011 10:39 pm
Bydliště: Košíkov

Re: Chybka schematu nebo proudova spicka ?

Příspěvekod Pater » ned 04 úno, 2024 7:42 pm

Ahoj,
kromě již zmíněných C1, D2 nevidím žádné kondenzátory u CMOS. Co nejblíže napájecích pinů (16) by měl být umístěn blokovací kondenzátor (typická hodnota 100nF) proti rozkmitání obvodu. Blokovací kondenzátor od LM7805 taky utekl na okraj desky.
Co je připojeno na JP10? Proč je na JP9 přivedeno VCC?
N, DCC, NanoX, Rocrail, Paterweb
Uživatelský avatar
Pater
 
Příspěvky: 485
Registrován: stř 20 črc, 2011 4:52 pm
Bydliště: Karviná

Re: Chybka schematu nebo proudova spicka ?

Příspěvekod belgarat » ned 04 úno, 2024 8:57 pm

Pater píše:Ahoj,
kromě již zmíněných C1, D2 nevidím žádné kondenzátory u CMOS.

Doplnim v dalsi verzi - nicmene: melo by to vliv prave v pripade zkratu DCC a ne za "beznych okolnosti" ? Kondiky mohu ted nouzove naletovat primo na patice.

Pater píše:Ahoj,
Co je připojeno na JP10? Proč je na JP9 přivedeno VCC?

JP10 jsou vyvedene volne nohy arduina, na konektor neni nic pripojene. JP9 rozsiruje pripadne retezec shift registru o dalsi -> vice LEDek. V soucasne dobe nezapojene.
TT ep. IVa-b; analog + NanoX, DR5000. Pseudoprogramator, pindac nesmyslu
http://modelwiki.klfree.net
belgarat
 
Příspěvky: 2427
Registrován: čtv 27 pro, 2012 9:36 pm
Bydliště: Hřebeč u Kladna

Re: Chybka schematu nebo proudova spicka ?

Příspěvekod fulda » pon 05 úno, 2024 7:38 am

ohruska píše:Jen jestli jsem to dobře pochopil, připojuješ Arduino na 12V, to musí stabilizátor na desce Arduina dost topit. Co to připojit na 5V. Ale to není řešení tvého problému. Spíš zjistit rozdíl v zapojení doma a v klubu!!!!

Tohle je na té desce snad jediné trochu v pořádku. Napájet něco výstupním pinem vždy velice dobře ukazuje na znalost problematiky.
Za pravopisné chyby v této zprávě může moje učitelka češtiny.
Uživatelský avatar
fulda
 
Příspěvky: 5251
Registrován: pon 09 srp, 2010 8:08 am
Bydliště: Praha - Uhříněves

Re: Chybka schematu nebo proudova spicka ?

Příspěvekod belgarat » pon 05 úno, 2024 6:09 pm

OK ... takze prozatim:
- blokovaci kondenzatory 100nF k posuvakum, pripadne Arduinu.
- odpor + kondenzator na vstup DCC do Arduina
- do pristi verze se zbavit diody (ano, zustala opomentim)
- vsechno krome 12V do arduina je uplne spatne. To mi sice moc nepomuze, ale aspon to napajeni je dobre (pochopil-li jsem spravne). Zkusim se pozeptat i jinde, treba se nekdo uvoli zkritizovat to v podrobnejsich bodech -- a nebo jeste lip poradit jak se to vlastne ma, aby to nebyl jen "arduino sketch".
TT ep. IVa-b; analog + NanoX, DR5000. Pseudoprogramator, pindac nesmyslu
http://modelwiki.klfree.net
belgarat
 
Příspěvky: 2427
Registrován: čtv 27 pro, 2012 9:36 pm
Bydliště: Hřebeč u Kladna

Re: Chybka schematu nebo proudova spicka ?

Příspěvekod Pater » pon 05 úno, 2024 6:19 pm

belgarat píše:nicmene: melo by to vliv prave v pripade zkratu DCC a ne za "beznych okolnosti" ?
Posuvné registry by na zablokování Arduina neměly mít vliv. Nejčastěji k zablokování (chybou hardware) dochází při krátkodobém poklesu napájecího napětí. Zmínil jsi použití spínaného zdroje, jsou všechny použité zdroje izolované od země (PELV)? Zablokování lze řešit použitím Watchdogu (nemám zkušenosti), může pomoci i nastavení BOD pomocí pojistek procesoru.
N, DCC, NanoX, Rocrail, Paterweb
Uživatelský avatar
Pater
 
Příspěvky: 485
Registrován: stř 20 črc, 2011 4:52 pm
Bydliště: Karviná

Re: Chybka schematu nebo proudova spicka ?

Příspěvekod Pater » pon 05 úno, 2024 6:27 pm

belgarat píše:- vsechno krome 12V do arduina je uplne spatne. To mi sice moc nepomuze, ale aspon to napajeni je dobre (pochopil-li jsem spravne).

Mě se například nelíbí optické oddělení obvodu DCC, mělo by to být viditelně odděleno i na desce.
Můstek na straně DCC skládám z rychlých diod.
N, DCC, NanoX, Rocrail, Paterweb
Uživatelský avatar
Pater
 
Příspěvky: 485
Registrován: stř 20 črc, 2011 4:52 pm
Bydliště: Karviná

Re: Chybka schematu nebo proudova spicka ?

Příspěvekod belgarat » pon 05 úno, 2024 6:51 pm

Pater píše:Mě se například nelíbí optické oddělení obvodu DCC, mělo by to být viditelně odděleno i na desce.
Můstek na straně DCC skládám z rychlých diod.
[/quote]

Pisu si pro pristi verzi. V pripade neuspechu po provedeni jinych uprav si udelam samostatnou pomocnou desticku, jenom pro tuhle vstupni cast,kterou bych pouze napojil na napajeni a D2 (ACK moc resit nechci). Mustek - rozumim; ale chybne odezirani DCC commandu (deformovany signal) v tomto pripade (asi) neni problem.
TT ep. IVa-b; analog + NanoX, DR5000. Pseudoprogramator, pindac nesmyslu
http://modelwiki.klfree.net
belgarat
 
Příspěvky: 2427
Registrován: čtv 27 pro, 2012 9:36 pm
Bydliště: Hřebeč u Kladna

Re: Chybka schematu nebo proudova spicka ?

Příspěvekod fulda » pon 05 úno, 2024 7:11 pm

Ve všeobecnosti je ta deska takovej příklad, jak se to nedělá. Je to slepenina několika cizích schémat, která v některých částech nebyla špatní, ale při lepení jsi jaksi vůbec nevěděl, co kde autor myslel.
Obecně jsi udělal všechno proto, aby se ti někde rozkmitalo nějaké napájení a když ne napájení, tak aby vznikly co největší vazby mezi signálama a třeba se taky rozkmitaly.

Tedy - kondenzátory C3 a C5 původní autor asi myslel jako blokovací kondenzátory kolem 7805. Náhodně vybraný datasheet, pokud nechci číst text, tak obrázky od strany 12 a dál. Dávají se co nejblíže toho obvodu, aby to zachytilo kmitání co nejdříve. Ve tvém případě celkem rovnoměrné rozdělení - na každé straně desky jeden a obvod uprostřed.
Kondenzátor C4 byl myšlený ke stejnému blokování hradla u 6N137. Ani ten se nedostal moc blízko k obvodu.
Posuvné registry své kondenzátory nemají vůbec. Asi při kopírování byly jinde na schématu.
Mimochodem - tlačítko "Erc" jsi u eagle nenašel že? To věčné přehazování jmen a pžipojování Vdd a Vcc je děsné a odmítám sledovat, jestli se potkávají nebo ne.
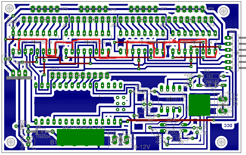
Další lahůdka je rozlitá měď, která není žádným signálem. To jsou ve všeobecnosti bezvadné antény. Krásné pravoúhlé rohy na kmitavějších signálech si nic nezadají s anténama známíma třeba z miniaturních wifi a bluetooth modulů. namátkou jsem jeden takový obtáhnul červeně:
Screenshot 2024-02-05 200549.png


Prostě - ještě se máš hodně co učit. Takhle by ti to zařízení neprošlo ani jako dílenská úloha ve druháku na střední (doufá že to platí i dnes).

Spolužák na střední říkal - zahoď to i s rukama.
Za pravopisné chyby v této zprávě může moje učitelka češtiny.
Uživatelský avatar
fulda
 
Příspěvky: 5251
Registrován: pon 09 srp, 2010 8:08 am
Bydliště: Praha - Uhříněves

Re: Chybka schematu nebo proudova spicka ?

Příspěvekod Pater » pon 05 úno, 2024 7:21 pm

belgarat píše:chybne odezirani DCC commandu (deformovany signal) v tomto pripade (asi) neni problem.

Taky si to myslím.
N, DCC, NanoX, Rocrail, Paterweb
Uživatelský avatar
Pater
 
Příspěvky: 485
Registrován: stř 20 črc, 2011 4:52 pm
Bydliště: Karviná

Další

Zpět na Elektrika a elektronika

Kdo je online

Uživatelé procházející toto fórum: Žádní registrovaní uživatelé a 1 návštěvník