Levný pulzní regulátor otáček - je to chyba?

Schémata, zapojení, návody, dotazy a postupy k využití v železničním modelářství.

Moderátoři: Michal Dalecký, Jarda H., Rudolf, 123.marek

Levný pulzní regulátor otáček - je to chyba?

Příspěvekod janek.k » sob 30 čer, 2018 2:19 pm

Dobrý den všem,

po 25 letech jsem se vrátil k hraní s "tétéčky" - se synem (2. třída). Zůstáváme v analogu, tak se dá vše vysvětlit, může si sám připájet kontakty a chápe, kudy proud teče. postavili jsme si jakýsi šílený vlakodrom s jedním nadjezdem, dvěma nádražími a třemi odstavnými kolejemi.

Kdysi jsem přerušovacími kolejemi oddělil úseky, používal FZ1, propjil plus na klávesnici a mínus všude, a kam jsem poslal proud, tam to jelo. Dnes mi přijde přirozené použít pulzní regulátory a DPDT přepínače pro směr, napájet to nějakým 12V zdrojem (třeba https://www.t-led.cz/p/led-zdroj-12v-36w-zasuvkovy-5306).

Vidím, že se tady i leckde jinde řeší složité a drahé PWM regulátory s rychlobrzdou, dynamikou ... O to nestojím, chci prostě několik (asi tak 7 - 9) oddělených úseků. Můžu udělat nějakou chybu, když nebudu nic stavět a prostě koupím pro každý úsek levný otáčkový regulátor jako třeba https://www.gme.cz/pwm-regulator-6-28v-3a (respektive za polovic z banggood) a připojím ho tam?

Přijde mi, že jediné, co můžu pokazit, je pokud mi mašina zkratuje dva úseky nastavené "proti sobě" - pak snad zafunguje ochrana na ty 3A ve zdroji.

Díky za všechny vaše tipy.
janek.k
 
Příspěvky: 10
Registrován: sob 30 čer, 2018 1:58 pm

Re: Levný pulzní regulátor otáček - je to chyba?

Příspěvekod zdeno » sob 30 čer, 2018 5:19 pm

nebal bych se digitalu, nekdy se da sehnat v bazaru neco za lacny peniz.
Ale to je nazor stareho dedka, ktery je uz neskutecne zmlsany digitalem.
Ale pokud te to chyti, tak stejne na digital prejdes.
Uživatelský avatar
zdeno
 
Příspěvky: 3202
Registrován: pon 11 črc, 2011 8:54 am

Re: Levný pulzní regulátor otáček - je to chyba?

Příspěvekod janek.k » sob 30 čer, 2018 5:47 pm

Ale to já vím, koneckonců sám jsem ajťák, svojí činností lavíruju mezi webovýma stránkama a Arduino/NodeMCU/Microbity a hlavně učím na SŠ programování. Ale pro tyhle aplikace mi prostě přijde vhodnější analog (snad proto, že jsem původně fyzikář)... koneckonců proto jsou to TT s podložím jen tak na dřevotřískové desce. Až ho v kroužku naučí dělat krajinu, tohle střelím a bude si vyrábět, co bude potřebovat. A já budu závidět.

Teď ale zůstávám v analogu, už proto, že jsem oživil čtyři mašiny ještě po nás s bráchou. Teď jde o ty regulátory..., aby (jsme) si užil(i) ježdění ;-)

Stejně dík za názor.
janek.k
 
Příspěvky: 10
Registrován: sob 30 čer, 2018 1:58 pm

Re: Levný pulzní regulátor otáček - je to chyba?

Příspěvekod hopeter » sob 30 čer, 2018 7:30 pm

A co tohle ? http://masinky2003.wz.cz/prodej-regulator.html Navíc na tomto webu najdeš několik užitečných zapojení a jiných informací... :wink:
TT a G , epocha III / IV , jen si tak hraju ...,V jednoduchosti je síla... HOnza PETERa
Uživatelský avatar
hopeter
 
Příspěvky: 3058
Registrován: pát 20 pro, 2013 3:03 pm
Bydliště: Červený Kostelec

Re: Levný pulzní regulátor otáček - je to chyba?

Příspěvekod Pater » ned 01 črc, 2018 8:38 am

Ty regulátory z číny klidně můžeš použít. Jištění by jsi měl použít až za ty regulátory (pojistka,polyswitch). O zdrojích pro kolejiště se tu mluvilo hodněkrát. Z důvodu bezpečnosti by zdroj měl být určen pro napájení hraček (má značku loko v obdélníku). Použití spínaného zdroje pro LED je na vlastní riziko.
N, DCC, NanoX, Rocrail, Paterweb
Uživatelský avatar
Pater
 
Příspěvky: 491
Registrován: stř 20 črc, 2011 4:52 pm
Bydliště: Karviná

Re: Levný pulzní regulátor otáček - je to chyba?

Příspěvekod BohousP » ned 01 črc, 2018 9:09 am

Pater píše:Ty regulátory z číny klidně můžeš použít. Jištění by jsi měl použít až za ty regulátory (pojistka,polyswitch). O zdrojích pro kolejiště se tu mluvilo hodněkrát. Z důvodu bezpečnosti by zdroj měl být určen pro napájení hraček (má značku loko v obdélníku). Použití spínaného zdroje pro LED je na vlastní riziko.

Zcela určitě bych se vyhnul zdrojům s třívodičovou šňúrou, dost často mají primár a sekundár propojený odrušovacími kondenzátory, což pro toto použití může být nebezpečné. Ten odkazovaný zdroj je sice "dvouvodičový", ale schází mu označení dvojité izolace. Proto POZOR ! Skutečně ty schválené pro hračky jsou nejjistější.
EDIT: opravena informace o dvojí izolaci
Naposledy upravil BohousP dne ned 01 črc, 2018 10:01 am, celkově upraveno 1
TT, DCC, NanoX-2017, TC8, ... http://masinky.info
Uživatelský avatar
BohousP
 
Příspěvky: 3064
Registrován: stř 12 kvě, 2010 9:17 am
Bydliště: Praha - Malešice

Re: Levný pulzní regulátor otáček - je to chyba?

Příspěvekod TomasM » ned 01 črc, 2018 9:42 am

Pozor u regulátoru z Číny na účel regulátoru. Některé mají hodně vysoké frekvence (klidně desítky kHz). To je pro motory nevhodné. Podle typu motoru jsou vhodné frekvence stovky Hz až kHz (nevylučuji , že některé motory budou dobré fungovat i výše). Pokud máte zkušenosti s arduinem, postavil bych si regulátor z něj. Na NANO si uděláte regulátor pro šest úseků. Můžete měnit směr přepínačem, nebo v závislost na poloze potenciometru atd...
TomasM
 
Příspěvky: 89
Registrován: sob 17 led, 2015 2:34 pm

Re: Levný pulzní regulátor otáček - je to chyba?

Příspěvekod Miloš_P » ned 01 črc, 2018 10:12 am

Pokud budete mít úseky trvale napájené a pouze budete přepínat směr, tak nemá moc smysl používat pulzní regulátory extra pro každý úsek, ale stačí jeden pro všechny úseky. Jinak použití pulzní regulace má smysl, pokud chcete řídit rychlost lokomotiv s plynulými rozjezdy nebo pro posun. Zdroj by měl mít účinnou a hlavně dostatečně rychlou ochranu při zkratu, protože pokud zůstane mašina stát na rozhraní dvou opačně přepnutých úseků, tak je s ní konec... Tomu se dá taky zabránit vložením přechodového úseku, který bude v případě nesprávné polarity sousedních úseků bez proudu.

Ještě doplním, že pokud bude zdroj vypínat při 3A, tak to lokomotivy neochrání. Pokud poteče při zkratu přes kolečka a sběrače zkratový proud třeba 1A, spolehlivě se utaví...
Uživatelský avatar
Miloš_P
 
Příspěvky: 736
Registrován: stř 20 pro, 2006 9:40 pm
Bydliště: Praha

Re: Levný pulzní regulátor otáček - je to chyba?

Příspěvekod amirinda » ned 01 črc, 2018 2:21 pm

Miloš_P píše:Pokud budete mít úseky trvale napájené a pouze budete přepínat směr, tak nemá moc smysl používat pulzní regulátory extra pro každý úsek, ale stačí jeden pro všechny úseky. Jinak použití pulzní regulace má smysl, pokud chcete řídit rychlost lokomotiv s plynulými rozjezdy nebo pro posun. Zdroj by měl mít účinnou a hlavně dostatečně rychlou ochranu při zkratu, protože pokud zůstane mašina stát na rozhraní dvou opačně přepnutých úseků, tak je s ní konec... Tomu se dá taky zabránit vložením přechodového úseku, který bude v případě nesprávné polarity sousedních úseků bez proudu.

Ještě doplním, že pokud bude zdroj vypínat při 3A, tak to lokomotivy neochrání. Pokud poteče při zkratu přes kolečka a sběrače zkratový proud třeba 1A, spolehlivě se utaví...


mám taky tak nějak podobně, ale zapojené přes žárovku. Co by se dalo doplnit do zapojení, polyswitch?
popojedem bo zme v utlumu...
Uživatelský avatar
amirinda
 
Příspěvky: 580
Registrován: pon 12 pro, 2016 4:00 am
Bydliště: Planá

Re: Levný pulzní regulátor otáček - je to chyba?

Příspěvekod janek.k » ned 01 črc, 2018 2:57 pm

Miloš_P píše:Pokud budete mít úseky trvale napájené a pouze budete přepínat směr, tak nemá moc smysl používat pulzní regulátory extra pro každý úsek, ale stačí jeden pro všechny úseky. Jinak použití pulzní regulace má smysl, pokud chcete řídit rychlost lokomotiv s plynulými rozjezdy nebo pro posun. Zdroj by měl mít účinnou a hlavně dostatečně rychlou ochranu při zkratu, protože pokud zůstane mašina stát na rozhraní dvou opačně přepnutých úseků, tak je s ní konec... Tomu se dá taky zabránit vložením přechodového úseku, který bude v případě nesprávné polarity sousedních úseků bez proudu.

Ještě doplním, že pokud bude zdroj vypínat při 3A, tak to lokomotivy neochrání. Pokud poteče při zkratu přes kolečka a sběrače zkratový proud třeba 1A, spolehlivě se utaví...


Trochu jsem popis zkrátil - právě o posun nám v podstatě jde ...
... nicméně, jak dimenzovat ten polyswitch? jestliže je 1A moc ale zároveň by to asi mělo utáhnout 2 lokomotivy v jednom úseku, to se ještě může stát celkem legálně? Proudy se zdají být cca 300mA na mašinu, takže hledat něco, co se rozepne na 700 mA? Přijde mi, že rozdíl mezi běžný provozem a průšvihem je poněkud malý.
janek.k
 
Příspěvky: 10
Registrován: sob 30 čer, 2018 1:58 pm

Re: Levný pulzní regulátor otáček - je to chyba?

Příspěvekod janek.k » ned 01 črc, 2018 3:07 pm

TomasM píše:Pozor u regulátoru z Číny na účel regulátoru. Některé mají hodně vysoké frekvence (klidně desítky kHz). To je pro motory nevhodné. Podle typu motoru jsou vhodné frekvence stovky Hz až kHz (nevylučuji , že některé motory budou dobré fungovat i výše). Pokud máte zkušenosti s arduinem, postavil bych si regulátor z něj. Na NANO si uděláte regulátor pro šest úseků. Můžete měnit směr přepínačem, nebo v závislost na poloze potenciometru atd...

Díky! Jaktože mě to nenapadlo? 2 x nano (teď se vlastně jmenuje micro...) se mi tu válí bez využití. PWM má na třech pinech 500Hz, na třech 1kHz, to by mělo být dobré.

Jen pro jistotu - chápu to správně, že mi stačí stabilizovaných 12V, těmi nakrmím Arduino (povolený vstup 6 - 20V), a nějaký tranzistor, který se bude tím Arduinem otevírat (třeba Darlington TIP 121)? Nebo byste pro mě měl nějaký tip na zapojení výstupního konce?
janek.k
 
Příspěvky: 10
Registrován: sob 30 čer, 2018 1:58 pm

Re: Levný pulzní regulátor otáček - je to chyba?

Příspěvekod TomasM » ned 01 črc, 2018 4:56 pm

janek.k píše:
TomasM píše:Pozor u regulátoru z Číny na účel regulátoru. Některé mají hodně vysoké frekvence (klidně desítky kHz). To je pro motory nevhodné. Podle typu motoru jsou vhodné frekvence stovky Hz až kHz (nevylučuji , že některé motory budou dobré fungovat i výše). Pokud máte zkušenosti s arduinem, postavil bych si regulátor z něj. Na NANO si uděláte regulátor pro šest úseků. Můžete měnit směr přepínačem, nebo v závislost na poloze potenciometru atd...

Díky! Jaktože mě to nenapadlo? 2 x nano (teď se vlastně jmenuje micro...) se mi tu válí bez využití. PWM má na třech pinech 500Hz, na třech 1kHz, to by mělo být dobré.

Jen pro jistotu - chápu to správně, že mi stačí stabilizovaných 12V, těmi nakrmím Arduino (povolený vstup 6 - 20V), a nějaký tranzistor, který se bude tím Arduinem otevírat (třeba Darlington TIP 121)? Nebo byste pro mě měl nějaký tip na zapojení výstupního konce?



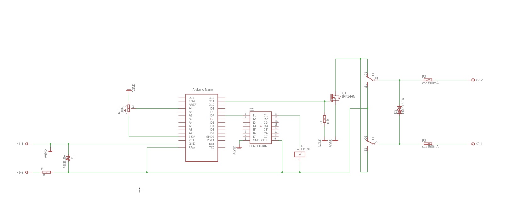
Zkusil jsem nakreslit jednoduchý regulátor pomocí arduina. Je pro jeden kanál, ale lze jich přidat více.
pwm.jpg

Hodnota pojistek je na diskuzi hlavně z důvodu rychlosti reakce. Pokud bude využívané více regulátoru bez přechodových úseku, bude pravděpodobně nutné použít rychlé jištění. Používám DCC s jedním boostrem takže k tomuhle by se měli vyjádřit povolanější.
V této variantě počítám s režimem <2,5V na A0 je jízda jedním směrem a >2,5V je jízda druhým směrem 2,5+-něco je stop. pokud použijeme přepínač, může se ULN2003 a relátko vyhodit.

PS: kreslím normálně v eplan, prosím nekritizovat vzhled schématu :)
TomasM
 
Příspěvky: 89
Registrován: sob 17 led, 2015 2:34 pm

Re: Levný pulzní regulátor otáček - je to chyba?

Příspěvekod Miloš_P » ned 01 črc, 2018 5:09 pm

janek.k píše:
TomasM píše:Pozor u regulátoru z Číny na účel regulátoru. Některé mají hodně vysoké frekvence (klidně desítky kHz). To je pro motory nevhodné. Podle typu motoru jsou vhodné frekvence stovky Hz až kHz (nevylučuji , že některé motory budou dobré fungovat i výše). Pokud máte zkušenosti s arduinem, postavil bych si regulátor z něj. Na NANO si uděláte regulátor pro šest úseků. Můžete měnit směr přepínačem, nebo v závislost na poloze potenciometru atd...

Díky! Jaktože mě to nenapadlo? 2 x nano (teď se vlastně jmenuje micro...) se mi tu válí bez využití. PWM má na třech pinech 500Hz, na třech 1kHz, to by mělo být dobré.

Jen pro jistotu - chápu to správně, že mi stačí stabilizovaných 12V, těmi nakrmím Arduino (povolený vstup 6 - 20V), a nějaký tranzistor, který se bude tím Arduinem otevírat (třeba Darlington TIP 121)? Nebo byste pro mě měl nějaký tip na zapojení výstupního konce?

Pro staré loko je lepší použít nižší frekvence 30-50 Hz. 500-1000 Hz bude taky jezdit, ale bude to nepříjemně pískat.
Pokud jde o ochranu při zkratu, tak je podstatná rychlost vypnutí. Pokud bude spínat třeba při 2A, ale v řádu milisekund, tak by to mělo být ok.
Uživatelský avatar
Miloš_P
 
Příspěvky: 736
Registrován: stř 20 pro, 2006 9:40 pm
Bydliště: Praha

Re: Levný pulzní regulátor otáček - je to chyba?

Příspěvekod janek.k » pon 02 črc, 2018 7:54 am

TomasM píše:Zkusil jsem nakreslit jednoduchý regulátor pomocí arduina. Je pro jeden kanál, ale lze jich přidat více.


Úžasné, díky moc.
janek.k
 
Příspěvky: 10
Registrován: sob 30 čer, 2018 1:58 pm

Re: Levný pulzní regulátor otáček - je to chyba?

Příspěvekod janek.k » pon 02 črc, 2018 7:56 am

Miloš_P píše:Pro staré loko je lepší použít nižší frekvence 30-50 Hz. 500-1000 Hz bude taky jezdit, ale bude to nepříjemně pískat.

Dík za info, pokud jsou vhodné takhle malé= frekvence, tak si je na tom arduinu už bez problémů nasiumuluju sám a nepotřebuju vnitřní PWM, to je v pohodě...

Miloš_P píše:Pokud jde o ochranu při zkratu, tak je podstatná rychlost vypnutí. Pokud bude spínat třeba při 2A, ale v řádu milisekund, tak by to mělo být ok.

A splňují tohle ty polyswitche? Snažím se něco najít, ale všechny mají čas sepnutí (time to trip) mezi 0,1 sekundy a 5 sekundami.
janek.k
 
Příspěvky: 10
Registrován: sob 30 čer, 2018 1:58 pm

Další

Zpět na Elektrika a elektronika

Kdo je online

Uživatelé procházející toto fórum: Žádní registrovaní uživatelé a 1 návštěvník