Chápu že mám obvykle asi hloupé dotazy ale to jsem celý já
Děkuji
Moderátoři: Michal Dalecký, Jarda H., Rudolf
to nejde, protoze to ma rozdilne klidove stavy
sidlo píše:Od zdeno viewtopic.php?f=43&t=5350&start=75#p160395to nejde, protoze to ma rozdilne klidove stavy
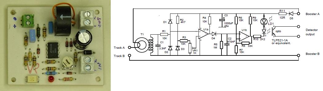
Přeložil jsem si to takto: Původní řešení s měřícím transformátorem bylo navrženo pro Loconet. Odborník to umí naroubovat i na S88. Tím ale vznikne poměrně komplikované zapojení. Proto bude řešení se snímáním úbytků napětí na diodách pro S88 lepší.
zdeno píše:... nespojita indikace ... pocitacoveho zpracovani ... taky RailCom vyzaduje odstaveni napajeni ...
BohousP píše:2.) nespojitá detekce je diskutabilní. Teoreticky to nastat může, ale při opakovaném čtení je to už daleko menší pravděpodobnost.

fulda píše:Takže - Na vstupu S88 je jako náhodou R-S klopný obvod, protože jedoucí mašinka mimo jiné celkem dost drncá, takže by té nespojitosti bylo vc než dost.
Uživatelé procházející toto fórum: Žádní registrovaní uživatelé a 1 návštěvník