FREDi pro 16 funkcí

Vše pro digitální provoz - dotazy, praxe, návody, postupy, normy, kompatibilita atd.

Moderátoři: Michal Dalecký, Jarda H., Rudolf

FREDi pro 16 funkcí

Příspěvekod fulda » pát 02 srp, 2024 8:57 pm

Zdar,

dnes jsem si pokusně předělal jednoho FREDa na 16 funkcí. Na začátku byla "Pražská" verze. Tedy ta, co má ve sloupečku 6 tlačítek a inkrementál. Verze hardware je 1.7.
Celkem podstatné je, že jsem začal právě tou verzí s inkrementálem, protože tím se to hodně zjednodušilo. Abych se dostal na hardware odpovídající verzi 1.8, tak potřebuju přidat jedno tlačítko. A právě u verze s inkrementálem je jedno volné. Sloužilo by jako estop, ale je duplicitní k tlačítku na inkrementálu.
Takže nejprve přeškrábneme původní cestičku, a tím si vlastně tlačítko uvolníme (snažil jsem se označit místo přeškrábnutí červeným kolečkem).
step1.jpg

Pak osadíme tlačítko a drátkem ho připojíme na nové místo. To nové místo je vývod 2 na procesoru. (já použil zelený drátek, aby to nebylo moc vidět, takže to není moc vidět :) )
step2.jpg

A pak tedy můžeme vyměnit software za takový, který ovládá 16 funkcí. Prostě přeprogramujeme procesor. Pozor na to, aby jste si nesmazali ID ovladače.

Pro FRED s potenciometrem by situace vyžadovala trochu víc kreativity. Tam je místo pro doplnění tlačítka nad potenciometrem. Tedy tam, kde se normálně pájí vývody tlačítka z inkrementálu.

Nutno poznamenat, že FRED používá Uhlenbrock způsob mapování funkcí. Takže pro F9-F12 je to 0xA3 [SLOT] [F9F12] [CHECK], a pro F13-F16 je to 0xB4 [SLOTB] [SLOT] [SUB] [F13F28]. Takže si ověřte, že to vaše centrála podporuje.
Za pravopisné chyby v této zprávě může moje učitelka češtiny.
Uživatelský avatar
fulda
 
Příspěvky: 5357
Registrován: pon 09 srp, 2010 8:08 am
Bydliště: Praha - Uhříněves

Re: FREDi pro 16 funkcí

Příspěvekod zdeno » sob 03 srp, 2024 7:15 am

fulda píše:Takže pro F9-F12 je to 0xA3 [SLOT] [F9F12] [CHECK], a pro F13-F16 je to 0xB4 [SLOTB] [SLOT] [SUB] [F13F28]. Takže si ověřte, že to vaše centrála podporuje.

Mas tam chybicky, oprav si to.
---
Potom muj koment smazte.
Uživatelský avatar
zdeno
 
Příspěvky: 3207
Registrován: pon 11 črc, 2011 8:54 am

Re: FREDi pro 16 funkcí

Příspěvekod fulda » sob 03 srp, 2024 2:01 pm

zdeno píše:
fulda píše:Takže pro F9-F12 je to 0xA3 [SLOT] [F9F12] [CHECK], a pro F13-F16 je to 0xB4 [SLOTB] [SLOT] [SUB] [F13F28]. Takže si ověřte, že to vaše centrála podporuje.

Mas tam chybicky, oprav si to.

To je možné a ani o nich nevím. Nemám totiž Uhlenbročí dokumentaci, mám jen Digitraxí summary a to je tradičně ne zrovna sdílné a chyb v něm je nepočítaně.
Pravda je, že na funkci zootechnika to má pramalý vliv. Pro většinu uživatelů prostě stačí informace, že potřebují centrálu, která podporuje Uhlenbročí rozšíření P1 a tedy Digitrax centrála není to správné.

Spíš jde o to, že předělávka není složitá a člověk nemusí být zrovna raketový vědec, aby mu fungovala. Prostě stačí trochu pečlivosti a slušná pájka.
Za pravopisné chyby v této zprávě může moje učitelka češtiny.
Uživatelský avatar
fulda
 
Příspěvky: 5357
Registrován: pon 09 srp, 2010 8:08 am
Bydliště: Praha - Uhříněves

Re: FREDi pro 16 funkcí

Příspěvekod zdeno » sob 03 srp, 2024 3:20 pm

Diitrax norma P1 nepise nic o Uhlenbrock.
Pouzivani opcode A3 je zastarale a nevim, ci to novejsi centraly Uhlenbrock budou poznat.
---
viz celkem dobry prehlad :
https://wiki.rocrail.net/doku.php?id=loconet:lnpe-parms-en
---
JMRI dokonce pozna a pouziva pro funkce F5- F8 paket D4.
Nevim, ci je to uz standard.
< D4h, 20h, Slot, 5, / F5-01b, F6-02b, F7-04b, F8-08b/, check >
Uživatelský avatar
zdeno
 
Příspěvky: 3207
Registrován: pon 11 črc, 2011 8:54 am

Re: FREDi pro 16 funkcí

Příspěvekod fulda » sob 03 srp, 2024 5:10 pm

Abychom se někam posunuli. Mohu konstatovat, že na Daisy ][ ty funkce fungují.
Ono je to vlastně docela logické, protože původní FRED byl také Uhlenbrock.
Obrázek
Za pravopisné chyby v této zprávě může moje učitelka češtiny.
Uživatelský avatar
fulda
 
Příspěvky: 5357
Registrován: pon 09 srp, 2010 8:08 am
Bydliště: Praha - Uhříněves

Re: FREDi pro 16 funkcí

Příspěvekod zdeno » sob 03 srp, 2024 5:47 pm

fulda píše:Ono je to vlastně docela logické, protože původní FRED byl také Uhlenbrock.

Puvodni Fred umel funkce iba do F2. Potom do F4 a az pak do F8.
Ale opravdu netusim, krera verze zacala ovladat funkce nad F8.
---
Jeste dodatek, chtelo by to uvect verzi plosneho spoje, na kterych se to da upravit.
Nemusi byt hardwer shodny pro verzi 1.7 a 1.8.
Uživatelský avatar
zdeno
 
Příspěvky: 3207
Registrován: pon 11 črc, 2011 8:54 am

Re: FREDi pro 16 funkcí

Příspěvekod Zdenek Valter » sob 03 srp, 2024 6:03 pm

Je to 1.7 - je univerzální analog/inkrementál.
Pro 1.8 je k dispozici jen schema.
Zdenek Valter
 
Příspěvky: 3391
Registrován: pon 09 říj, 2006 2:38 pm
Bydliště: Ústí n.L.

Re: FREDi pro 16 funkcí

Příspěvekod fulda » sob 03 srp, 2024 6:42 pm

Jak jsem napsal hned v prvním postu, je to Pražská verze 1.7. Prostě jimou nemám a neznám. Když se koukám do hardwarového popisu, tak je to ta verze 1.7A, ke které jsou tam podklady.

Zdenek Valter píše:Pro 1.8 je k dispozici jen schema.
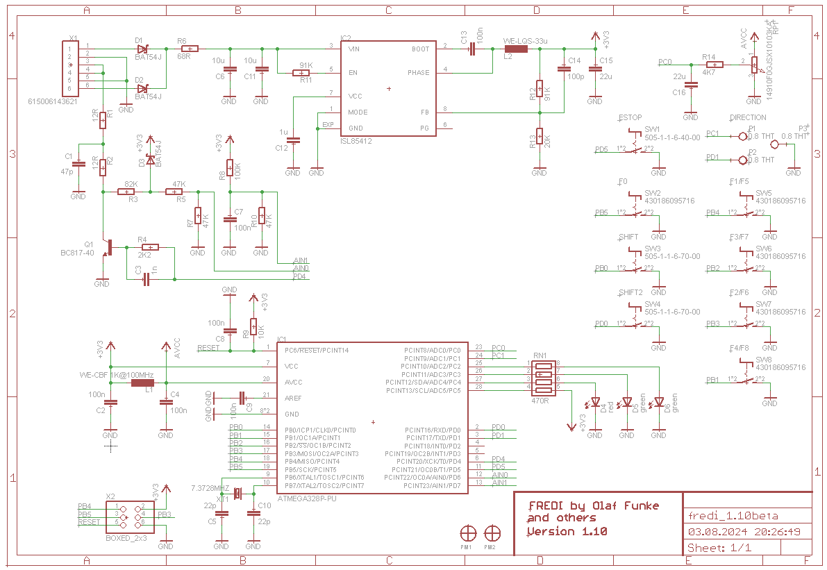
Jak to myslíš? Já mám v subversion kompletní hardwarové podklady pro 1.8A, 1.8B, 1.8C (a předchozí od 1.2, ale ty tě asi nezajímají) všechny jsou tagované jako release. A pak třeba v trunku mám aktuálně verzi 1.10beta. Nečetl jsem žádné další podklady, jen tak pohledem na obrázky se mi zdá, že vidím jen potenciometr a konečně trochu rozlité mědi. A hele, taky pexperimentují se step down měnišem.
Co se týká software, tak ten mám do verze 2.2

Screenshot 2024-08-03 203853.png
Screenshot 2024-08-03 203853.png (28.12 KiB) Zobrazeno 3630 krát

Screenshot 2024-08-03 204000.png


Ale zase jsme dost mimo téma, prostě, kdo chce 16 funkcí, není to těžké se k nim dostat. Kdo chce hledat hnidy, tak to může dělat jak dlouho chce, já mám 16 funkcí a hotovo.
Za pravopisné chyby v této zprávě může moje učitelka češtiny.
Uživatelský avatar
fulda
 
Příspěvky: 5357
Registrován: pon 09 srp, 2010 8:08 am
Bydliště: Praha - Uhříněves

Re: FREDi pro 16 funkcí

Příspěvekod Zdenek Valter » sob 03 srp, 2024 6:48 pm

No já jsem se dostal jen k 1.8 schematu - podklady k dalším verzím nemám.
O tom jsme se bavili myslím na jaře když jsme si psali o FREDi se dvěma shifty, že by měla jít předělat a to je tuším ta 1.8
Pak jsem dále nepátral.
Zdenek Valter
 
Příspěvky: 3391
Registrován: pon 09 říj, 2006 2:38 pm
Bydliště: Ústí n.L.

Re: FREDi pro 16 funkcí

Příspěvekod fulda » sob 03 srp, 2024 7:44 pm

Zdenek Valter píše:No já jsem se dostal jen k 1.8 schematu - podklady k dalším verzím nemám.
O tom jsme se bavili myslím na jaře když jsme si psali o FREDi se dvěma shifty, že by měla jít předělat a to je tuším ta 1.8
Pak jsem dále nepátral.

Mno a já jsem právě alespoň trochu pátral a podíval se na to, co je jinak. Přesně jak říkáš, je tam navíc ten druhej shift. Tak jsem si řekl, že se podívám, co se s tím dá dělat a našel jsem na desce takové šikovné místo.
Za pravopisné chyby v této zprávě může moje učitelka češtiny.
Uživatelský avatar
fulda
 
Příspěvky: 5357
Registrován: pon 09 srp, 2010 8:08 am
Bydliště: Praha - Uhříněves

Re: FREDi pro 16 funkcí

Příspěvekod Zdenek Valter » sob 03 srp, 2024 8:08 pm

No já jsem se chtěl pustit do nové desky - ale okolnosti mne sebrali mnoho volného času. :-(
Zdenek Valter
 
Příspěvky: 3391
Registrován: pon 09 říj, 2006 2:38 pm
Bydliště: Ústí n.L.

Re: FREDi pro 16 funkcí

Příspěvekod fulda » ned 04 srp, 2024 9:41 am

Po pravdě - kdyby se mi chtělo se s tím zabývat, udělal bych spoustu věcí jinak. Třeba naprosto nechápu, proč tam neustále jsou ty nožičkové procesory, když tam jsou programovací piny. Osazení pinového procesoru stojí téměř 10x víc, s paticí ještě o něco víc. A cena samotného procesoru je v SMD zhruba poloviční než nožičkové. Nehledě na to, že díky arduinu je čína plná SMD verzí za velmi příznivé ceny. Taky nechápu, proč tam je neustále ten keramický potenciometr, s cenou menšího auta. Stejně si tam všichni cpou normální plecháče, takže bych raději udělal nějaký vkladač na plecháče aby se k nim nemusely cpát drátky a kroutit je tam.
Ale to je jen můj názor a jelikož jsem méně než minoritní uživatel, tak je mi to asi jedno.
Za pravopisné chyby v této zprávě může moje učitelka češtiny.
Uživatelský avatar
fulda
 
Příspěvky: 5357
Registrován: pon 09 srp, 2010 8:08 am
Bydliště: Praha - Uhříněves

Re: FREDi pro 16 funkcí

Příspěvekod Zdenek Valter » ned 04 srp, 2024 10:14 am

fulda píše:Po pravdě - kdyby se mi chtělo se s tím zabývat, udělal bych spoustu věcí jinak. Třeba naprosto nechápu, proč tam neustále jsou ty nožičkové procesory, když tam jsou programovací piny. Osazení pinového procesoru stojí téměř 10x víc, s paticí ještě o něco víc. A cena samotného procesoru je v SMD zhruba poloviční než nožičkové. Nehledě na to, že díky arduinu je čína plná SMD verzí za velmi příznivé ceny. Taky nechápu, proč tam je neustále ten keramický potenciometr, s cenou menšího auta. Stejně si tam všichni cpou normální plecháče, takže bych raději udělal nějaký vkladač na plecháče aby se k nim nemusely cpát drátky a kroutit je tam.
Ale to je jen můj názor a jelikož jsem méně než minoritní uživatel, tak je mi to asi jedno.

Upřímně řečeno je to vývoj cca tak 10 let na zpět - jinak dneska jak píšeš by bylo určitě lepší udělat návrh s SMD chipem i tlačítky, protože ty nožičkové chipy silně omezují použití tlačítek v tělě malého ovladače byť ony samy bu byly SMD.
S tím potenciometrem je to tak, že je považován za spolehlivý ;-)
Měl by vydržet výrazně více.
Zdenek Valter
 
Příspěvky: 3391
Registrován: pon 09 říj, 2006 2:38 pm
Bydliště: Ústí n.L.

Re: FREDi pro 16 funkcí

Příspěvekod Zdenek Valter » ned 04 srp, 2024 10:19 am

Ještě k tomu používání keramických potenciometrů - za dobu cca 10 let co jsem na Pankráci jsem měnil už 6 inkrementálů, ale potenciometr žádný. ;-)
Zdenek Valter
 
Příspěvky: 3391
Registrován: pon 09 říj, 2006 2:38 pm
Bydliště: Ústí n.L.

Re: FREDi pro 16 funkcí

Příspěvekod Pavel-HP » ned 04 srp, 2024 11:12 am

A kolik ti na té "Pankráci" ještě zbývá??
TT, epocha III. - V., U profil
www.vlakytt.cz
Uživatelský avatar
Pavel-HP
 
Příspěvky: 1204
Registrován: čtv 11 pro, 2008 2:47 pm
Bydliště: Praha

Další

Zpět na DCC v praxi

Kdo je online

Uživatelé procházející toto fórum: Žádní registrovaní uživatelé a 1 návštěvník