Kolik může centrála současně ovládat lokomotiv

Vše pro digitální provoz - dotazy, praxe, návody, postupy, normy, kompatibilita atd.

Moderátoři: Michal Dalecký, Jarda H., Rudolf

Kolik může centrála současně ovládat lokomotiv

Příspěvekod HonzaM » pon 21 kvě, 2018 11:52 am

Určitě už se to tady probíralo, ale kazdou chvíli dostávám otázku, kolik lokomotiv lze s centrálou provozovat. A kdy a proč použít booster. Byl bych rád, kdyby mi někdo z hánulkáŕů poradil jaký odběr může mít stojící mašina se zapnutým zvukem a jaký odběr má při jízdě, jaký je běžně odběr osvětlených vozů, jaký odběr lze předpokládat třeba u vícevozové plně osvětlené soupravy. Jako Nkař totiž mám jen málo ozvučených mašin a ještě méně osvětlených souprav vozů.
Samozřejmě jde na druhé straně o proud který může poskytnout centrála nebo booster. Bylo by chybou se honit za výkonnou centrálou, z téhle chyby už jsem se poučil, když jsem si ve snaze mít to nejlepší koupil centrálu posytující 8 A. Chybu jsem ještě zhoršil někdy doporučovaným napájením srdcovek přes žárovku. Výsledek byl pár rozteklých koleček a spálené sběrací plíšky, ono totiž stačí když se nasbirá pár odporů v sérii, které omezí proud na hodnotu, kterou centrála dá, aniž by to vyhodnotila jako zkrat. Rozhodně tedy doporučuji raději kolejiště rozdělit a napájet jednotlivé části z boosterů, jejichž proudovou pojistku nastavit třeba jen na 2A. Sice boostery něco stojí, ale zničená mašina může přijít dráž. Může se hodit, že zkrat v jedné části nemusí zastavit veškerá vozidla. V jednom kroužku tohle používají na modulovém layoutu, u jednotlivých boosterů pak je “pípák” upozorňující že v dané časti došlo ke zkratu.
Naposledy upravil HonzaM dne sob 23 říj, 2021 12:13 pm, celkově upraveno 1
FREMO, Zababov N-scale
http://www.1ku160.cz
HonzaM
 
Příspěvky: 4532
Registrován: úte 05 úno, 2013 9:01 am
Bydliště: Praha

Re: Kolik centrála “utáhne” lokomotiv

Příspěvekod zdeno » pon 21 kvě, 2018 12:33 pm

ja vyrabim jen 3A boostre Vedzesy, protoze jsem se uz nekolikrat poucil, ze mene je nekdy vic.
Taky pouziti vrestidla povazuji pri zkratu za minimum, protoze lidi maji tendenci nejedouci loko popostrkovat a az potom patraji, co se deje.
Opravdu je celkem dobre provadet test na zkratovou ochranu. Hlavne na koncich useku.
---
Pocet loko na 3A je 8 nezvukovych a 4 zvukove. To je ale maximum, taky tady plati, ze mene je lepsi.
Jiny odber je problematicky, asi bude dobre pouzit stejnosmerne napajeni a meric proudu a vynasobit poctem osvetlenych vagonu.
---
Asi nejlepsi je pouzivat jeden boostr na jedno nadrazi a kousek trati souvisejici. To je celkem optimalni, kdy se zkraty omezuji jen na to nadrazi a neprenaseji se jinam.
Je dost malo nadrazi, kde se pohybuje vic nez tech 4 nebo 8 loko. To plati aj na klubove nebo domaci kolejiste.
---
Jinak prave na Loconet neni vubec vhodne pouzivat centralu na pohon lokomotiv, protoze zkrat odstavi vsechny ovladace a boostry.
Napriklad moje centrala Centrbox ma vystup nastaveny jen na 2A, protoze je problem odvest vznikajici teplo.
U boostru je to ocekavane a nedela to problemy.
Uživatelský avatar
zdeno
 
Příspěvky: 3207
Registrován: pon 11 črc, 2011 8:54 am

Re: Kolik centrála “utáhne” lokomotiv

Příspěvekod jipol57 » pon 21 kvě, 2018 6:56 pm

Tak další ujištění, že mě mé budoucí kolejiště neutáhne jedna centrála a budu muset použít boostry. Zatím mám postaveno jen skryté odstavné koleje.
Ale pořád nevím jaké mám použít boostry a děsí mě tento článek http://www.modulybrno.cz/pripojovani-boosteru-1, že budu muset mít oddělovací úseky a moc se kolejiště zesložití.

Možná o tom uvažuji blbě, ale proč by nešlo aby zesilovače byly řízeny z jednoho čipu.
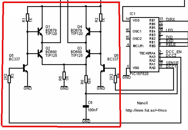
NX.jpg

Příklad NanoX, kde červeně orámovaná výkonnostní část by byla několikrát, ale všechny stejně řízené jedním PICem. Signály DCC1 a DCC2. Kdyby byly všechny napájeny stejným výkonným zdrojem, tak by při přechodech mezi úseky nemělo dojít ke kolizi. Ještě by každá ta silová část, musela mít vlastní hlídání zkratu, která by odpojila jen zkratovaný úsek, ale ne centrálně PICem.

Je to blbost co vymýšlím?
jipol57
 
Příspěvky: 1627
Registrován: pát 06 dub, 2018 5:18 pm

Re: Kolik centrála “utáhne” lokomotiv

Příspěvekod sidlo » pon 21 kvě, 2018 7:09 pm

Není jednodušší použít 2, 3, 4, ... Spaxy http://dccdoma.eshop-zdarma.cz/index.php?s=product&id=195?
Uživatelský avatar
sidlo
 
Příspěvky: 3862
Registrován: ned 27 dub, 2014 7:32 am

Re: Kolik centrála “utáhne” lokomotiv

Příspěvekod MiG » pon 21 kvě, 2018 7:15 pm

Vymýšlíte přesně to, co mají modulybrno a proč musejí mít oddělovací úseky, které stejně lokomotivy neochrání.
MiG
 
Příspěvky: 1106
Registrován: sob 14 úno, 2015 11:55 pm

Re: Kolik centrála “utáhne” lokomotiv

Příspěvekod jipol57 » pon 21 kvě, 2018 7:26 pm

sidlo píše:Není jednodušší použít 2, 3, 4, ... Spaxy http://dccdoma.eshop-zdarma.cz/index.php?s=product&id=195?

Na ten SPAX jsem se taky díval. Ale je řízen z xpresnetu apod. a vytváří si svou vlastní amplitudu kterou zesiluje a pouští do kolejí. A záleží na taktu čipu a těžko se shodnou na společném fázování. Kdežto u mého uvažování jsou takty naprosto stejné, jen se zesilují odděleně.
jipol57
 
Příspěvky: 1627
Registrován: pát 06 dub, 2018 5:18 pm

Re: Kolik centrála “utáhne” lokomotiv

Příspěvekod fulda » pon 21 kvě, 2018 7:39 pm

spax na doma nepoužívej.
To co zkoumáš má problém v rušení a společné zemi. Většinou se to dělá tak, že se centrála použije jako CDE, jako je to popsáno TADY.
Na signálu z centrály se nejezdí, ale rozvede se do ostatních CDE zesilovačů.
Za pravopisné chyby v této zprávě může moje učitelka češtiny.
Uživatelský avatar
fulda
 
Příspěvky: 5358
Registrován: pon 09 srp, 2010 8:08 am
Bydliště: Praha - Uhříněves

Re: Kolik centrála “utáhne” lokomotiv

Příspěvekod MiG » pon 21 kvě, 2018 7:51 pm

jipol57 píše:
sidlo píše:Není jednodušší použít 2, 3, 4, ... Spaxy http://dccdoma.eshop-zdarma.cz/index.php?s=product&id=195?

Na ten SPAX jsem se taky díval. Ale je řízen z xpresnetu apod. a vytváří si svou vlastní amplitudu kterou zesiluje a pouští do kolejí. A záleží na taktu čipu a těžko se shodnou na společném fázování. Kdežto u mého uvažování jsou takty naprosto stejné, jen se zesilují odděleně.

Mohl byste se podívat na schema SPAXu, prosím?
Já tam vidím, že distribuovaný (pro zesilovače) signál DCC je přes optočleny PŘÍMO přiveden na vstupy Hmůstku L6203 a procesor se stará "jen" o vyhodnocení, jestli jde o DCC signál a jestli není překročen proud a na základě těchto vyhodnocení blokuje výstup Hmůstku.
Plus procesor vyrábí signály pro indikaci provozního stavu zesilovače.
Tedy na přesné rychlosti a fázi procesoru vůbec nezáleží.

Zde se musím opravit. Na rychlosti procesoru záleží jen z hlediska správného časového vyhodnocení DCC signálu. Není důležitá z hlediska fáze výstupu DCC.
Naposledy upravil MiG dne pon 21 kvě, 2018 9:29 pm, celkově upraveno 1
MiG
 
Příspěvky: 1106
Registrován: sob 14 úno, 2015 11:55 pm

Re: Kolik centrála “utáhne” lokomotiv

Příspěvekod jipol57 » pon 21 kvě, 2018 8:42 pm

No schema jsem od něho nenašel, ale na http://dccdoma.eshop-zdarma.cz/index.ph ... uct&id=195, když tam vidím konektory popsané XpressNet tak jsem předpokládal, že bere řídící signály podobně jako z MM. A amplitudu do kolejí vytváří sám.
A kam se ty vstupní konektory připojují?
jipol57
 
Příspěvky: 1627
Registrován: pát 06 dub, 2018 5:18 pm

Re: Kolik centrála “utáhne” lokomotiv

Příspěvekod D » pon 21 kvě, 2018 8:59 pm

jipol57:
> Ale pořád nevím jaké mám použít boostry a děsí mě tento článek, že budu muset mít oddělovací úseky a moc se kolejiště zesložití.
A to stavíš kolejiště přes celou tělocvičnu?
Zapoj komerčně vyráběné zesilovače (například Roco, Lenz, Digitrax, Uhlenbrock, Zimo, nebo Digikeijs) dle návodu a budou ti na domácím kolejišti fungovat.

Dovolím si citovat z článku:
Při přejezdu obecného vozidla (lokomotivy nebo vozu), které má kovové nákolky na nápravách, na uvedeném vzorovém rozhraní dvou úseků dojde k propojení obou těchto úseků. Většina komerčně vyráběných systémů (LENZ, Digitrax, Zimo…) je na tuto skutečnost projektována a při správné činnosti a správném zapojení dle návodu výrobce nebývá uvedený stav u malého kolejiště s několika vozy problémem.
Uživatelský avatar
D
 
Příspěvky: 1372
Registrován: sob 27 úno, 2010 1:52 pm
Bydliště: Brno

Re: Kolik centrála “utáhne” lokomotiv

Příspěvekod HonzaM » pon 21 kvě, 2018 9:17 pm

Na klubovém kolejišti je zpravidla jedna centrála, obvykle s LocoNetem (Uhlenbrock, Piko, Digitrax, DR5000), její kolejový výstup se nepoužívá, na LocoNet rozvodu jsou připojeny SPAXy nebo nyní Digikeijs DR5033, mající optické oddělení od LocoNetu. V dnešní době ozvučených lokomotiv a osvětlených vozů je i na domácím kolejišti vhodné mít větší stanice (určitě skryťáky) napájené samostatně z boosteru. Je samozřejmě možné použít i výstup centrály, nevýhodou je, že zkrat v obvodu napájeném centrálou zpúsobí vypnutí i ve všech částech napájených boostery.
FREMO, Zababov N-scale
http://www.1ku160.cz
HonzaM
 
Příspěvky: 4532
Registrován: úte 05 úno, 2013 9:01 am
Bydliště: Praha

Re: Kolik centrála “utáhne” lokomotiv

Příspěvekod HonzaM » pon 21 kvě, 2018 9:20 pm

Je pouze třeba dodržet polaritu, časti napájené z jednotlivých boosterů musí mít na styku oddělené obě kolejnice.
FREMO, Zababov N-scale
http://www.1ku160.cz
HonzaM
 
Příspěvky: 4532
Registrován: úte 05 úno, 2013 9:01 am
Bydliště: Praha

Re: Kolik centrála “utáhne” lokomotiv

Příspěvekod MiG » pon 21 kvě, 2018 9:30 pm

jipol57 píše:No schema jsem od něho nenašel, ale na http://dccdoma.eshop-zdarma.cz/index.ph ... uct&id=195, když tam vidím konektory popsané XpressNet tak jsem předpokládal, že bere řídící signály podobně jako z MM. A amplitudu do kolejí vytváří sám.
A kam se ty vstupní konektory připojují?

Strýček google, možná hesla:
SPAX schematic
spaxbooster
MiG
 
Příspěvky: 1106
Registrován: sob 14 úno, 2015 11:55 pm

Re: Kolik centrála “utáhne” lokomotiv

Příspěvekod jipol57 » pon 21 kvě, 2018 10:08 pm

V tělocvičně to nebude, ale moje plánované kolejiště budou většinou nádraží. Osobní, nákladní, depo a 2 skryté. To je nějakých kolejí se stojícími vlaky a svítícími vagony. Samozřejmě max počet lokomotiv, 16. A tak když se tady dočtu, že centrála utáhne jen 4 mašiny se zvukem, a těch mám většinu, tak jsem začal mít obavy. Osobní chci mít určitě osvětlené, takže úseky budou propojovat nejen lokomotivy.
jipol57
 
Příspěvky: 1627
Registrován: pát 06 dub, 2018 5:18 pm

Re: Kolik centrála “utáhne” lokomotiv

Příspěvekod jipol57 » pon 21 kvě, 2018 10:19 pm

MiG píše:Strýček google, možná hesla:
SPAX schematic
spaxbooster

Jo díky tak už jsem to nastudoval.http://fremodcc.sourceforge.net/booster ... 04_sch.GIF Podle mě to má na DCCdoma blbě popsané, jestli je to stejný SPAX. Vstup DCC je na pinech 1 a 6. Ale 2 a 5 jsou zkratované, takže kdyby se to zapojilo do xpresnetu, tak to zkratuje napájení 12V.
Ale asi to je to co jsem měl na mysli.

EDIT: Až později jsem si uvědomil, že jsem si popletl a dal dohromady X-BUS a XpressNet. Takže na DCCdoma to bude dobře. Omlouvám se.
Naposledy upravil jipol57 dne úte 22 kvě, 2018 5:15 am, celkově upraveno 1
jipol57
 
Příspěvky: 1627
Registrován: pát 06 dub, 2018 5:18 pm

Další

Zpět na DCC v praxi

Kdo je online

Uživatelé procházející toto fórum: Žádní registrovaní uživatelé a 1 návštěvník