Osvetleni M152/810

Vše pro digitální provoz - dotazy, praxe, návody, postupy, normy, kompatibilita atd.

Moderátoři: Michal Dalecký, Jarda H., Rudolf

Re: Osvetleni M152/810

Příspěvekod belgarat » čtv 16 úno, 2017 7:13 am

Update: deska je osazena, a funguje az na to, ze LaisDCC ma nejakou nectnost (viz http://diskuze.modely.biz/viewtopic.php?f=6&t=10671) ... s jinym dekoderem, ktery dodrzuje nastavenou smerovost by mela fungovat O.K. Eagle soubory jsou k dispozici, umoznuji montaz do LPH plastoveho podvozku.

Plosnacek na celo (2 dvojice cervena-bila SMD):
celni_osvetleni.jpg


Holt zkusim jinou verzi obsluzne elektroniky ktera bude respektovat cinska specifika....
TT ep. IVa-b; analog + NanoX, DR5000. Pseudoprogramator, pindac nesmyslu
http://modelwiki.klfree.net
belgarat
 
Příspěvky: 2428
Registrován: čtv 27 pro, 2012 9:36 pm
Bydliště: Hřebeč u Kladna

Re: Osvetleni M152/810

Příspěvekod belgarat » sob 18 úno, 2017 11:49 am

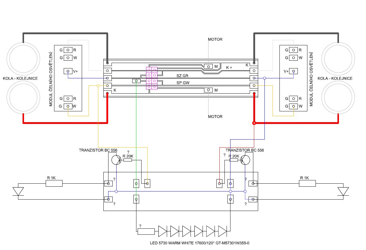
Panove, prosim o radu. Modifikoval jsem zapojeni z lokopinich stranek - viz schema. Zamyslena funkce je tato: F0f a F0r spinaji smerove svetla. F1 VYpina koncove, F2 VYpina leve pozicky a zaroven aktivuje obe prava pozicni svetla To znamena, ze pri "normalnim" zapnuti svetla F0 sviti pozicky + koncove na opacne strane. F0+F1 sviti pozicni svetla v zavislosti na smeru, F0+F1+F2 sviti POUZE prave pozicky.

motorak1.png
motorak1.png (25.43 KiB) Zobrazeno 7583 krát


Dotazy: v puvodnim schematu jsou mezi koletorem tranzistoru a VCC odpory R560. Proc ? Musi tam byt kdyz zatez tranzistoru je vzdy dioda + rezistor ? V puvodnim schematu je take vsazen tranzistor pred napajeni pravych pozicnich svetel -- predpokladam, ze to je kvuli shodnemu napeti na pravem/levem pozicnim svetle a tim padem shodnemu jasu ?

Diky za pomoc.

(edit: oprava trivialni chyby v zapojeni pravych pozicek)
TT ep. IVa-b; analog + NanoX, DR5000. Pseudoprogramator, pindac nesmyslu
http://modelwiki.klfree.net
belgarat
 
Příspěvky: 2428
Registrován: čtv 27 pro, 2012 9:36 pm
Bydliště: Hřebeč u Kladna

Re: Osvetleni M152/810

Příspěvekod MiG » sob 18 úno, 2017 10:48 pm

Řekl bych, že ten odpor je pro možnost dostavit svítivost, pokud přijde jiná, "lepší/horší", várka LED.
A 560R je jen jedna z možných hodnot.
MiG
 
Příspěvky: 1106
Registrován: sob 14 úno, 2015 11:55 pm

Re: Osvetleni M152/810

Příspěvekod belgarat » ned 19 úno, 2017 9:05 am

mne jde hlavne o to, abych nenarusil funkci resp. neco nespalil ... kdyz bych ty odpory vynechal. Vidlacky rozum mi rika ze obvod tvoreny C-E zatez ma ve forme 10k odporu ... Svitivost v toleranci 5% (560R vzhledem k tem 10k) je asi irelevantni hlavne kdyz bude pro stejny druh svetel a stranu shodna ...
TT ep. IVa-b; analog + NanoX, DR5000. Pseudoprogramator, pindac nesmyslu
http://modelwiki.klfree.net
belgarat
 
Příspěvky: 2428
Registrován: čtv 27 pro, 2012 9:36 pm
Bydliště: Hřebeč u Kladna

Re: Osvetleni M152/810

Příspěvekod belgarat » úte 21 úno, 2017 10:53 am

Nesouvisi s osvetlenim, ale kdyz uz tu mam tema ... na plosnacku mam misto na "stay alive" kondenzator. Bude 2200uF/16V stacit (dekoder bez zvuku) ? Vetsi kapacita uz se mi tam nevleze, i takhle zapraskne zachod :) i s prilehlou chodbickou a rozsirenym sezenim.
TT ep. IVa-b; analog + NanoX, DR5000. Pseudoprogramator, pindac nesmyslu
http://modelwiki.klfree.net
belgarat
 
Příspěvky: 2428
Registrován: čtv 27 pro, 2012 9:36 pm
Bydliště: Hřebeč u Kladna

Re: Osvetleni M152/810

Příspěvekod JendaTT » úte 21 úno, 2017 12:37 pm

Nebylo by lepší tam dát kondík alespoň na 25V?
JendaTT
 
Příspěvky: 540
Registrován: pát 06 bře, 2015 2:56 pm

Re: Osvetleni M152/810

Příspěvekod belgarat » čtv 09 bře, 2017 7:31 am

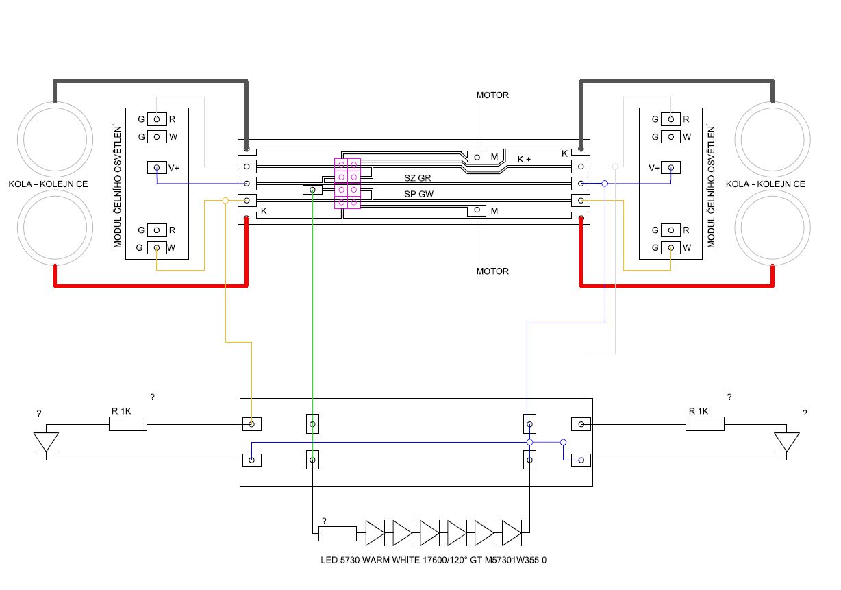
nekonecny serial pokracuje. Panove - prosim mohl by nekdo vysvetlit elektronicke (t)lame "zahadu" .... na nasledujicicm schematu je uprava/zjednoduseni "hektorova" zapojeni ... White, yellow, F1, F2 jsou vystupy dekoderu. White/Yellow smerove zavisle F0.

base.jpg


Kvuli usetreni kontaktu jsou svetla zapojena nasledovne:

takze prave svetlo lze ovladat zvlast (ne)pripojenim BH+. Svetla na predni strane vozu jsou zapojena stejne a propojena na kontakty FH+,FH-,FC+,FR-

Po zapojeni mne cekalo prekvapeni: po pripojeni White na 0 spravne sviti na jedne strane pozicky (FH+, FC+ -> FH-) a na druhe koncova svetla (BC+ -> BR-). Po zapojeni F1 na 0 (coz melo mit za nasledek uzavreni kondenzatoru a zruseni koncovych svetel) se mi ale necekane slabe rozsvitila pozicka (tedy zapojena mezi BH+ a BH-); metodou pokus-omyl + rozpojovani draty jsem (snad) zjistil ze proud proteka mezi BH- a pres zavreny (?) tranzistor bazi do F1 ... je to mozny ? Kazdopadne kdyz jsem proudu postavil do cesty N4148, svit pohasl.
Přílohy
svetla.jpg
svetla.jpg (13.66 KiB) Zobrazeno 7262 krát
TT ep. IVa-b; analog + NanoX, DR5000. Pseudoprogramator, pindac nesmyslu
http://modelwiki.klfree.net
belgarat
 
Příspěvky: 2428
Registrován: čtv 27 pro, 2012 9:36 pm
Bydliště: Hřebeč u Kladna

Re: Osvetleni M152/810

Příspěvekod kokr » pon 23 pro, 2019 10:27 pm

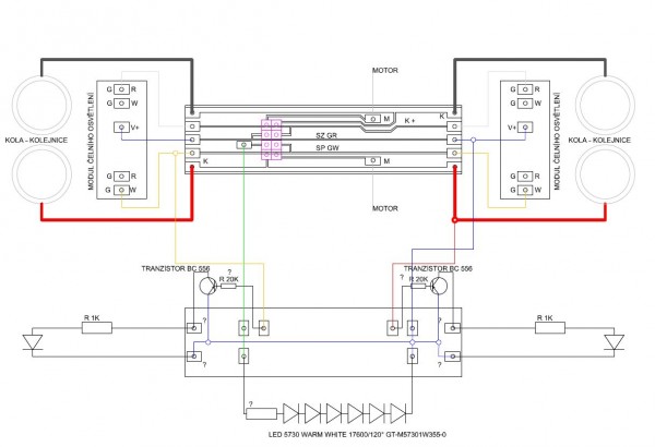
Nechce se mi zakládat nové téma, protože schéma by mělo být podobné. Tedy mam postavený vůz M131 na pojezdu PG s 8pin konektorem. Chci model osvětlit tak, abych mohl samostatně rozsvítit interiér. Na čela jsme koupil plošný spoj s osazenými součástky. http://pojezdy.eu/eshop/h0-koncova-osve ... -vozy.html
Doplnil jsme o osvětlení reflektor aby se spínal společně dle směru. Prosím o opravy a doplnění. Předem děkuji.
Přílohy
2019_12_23_schema M131.JPG
můj odhad - schéma
kokr
 
Příspěvky: 93
Registrován: ned 11 pro, 2011 11:41 am

Re: Osvetleni M152/810

Příspěvekod TomasM » úte 24 pro, 2019 8:00 am

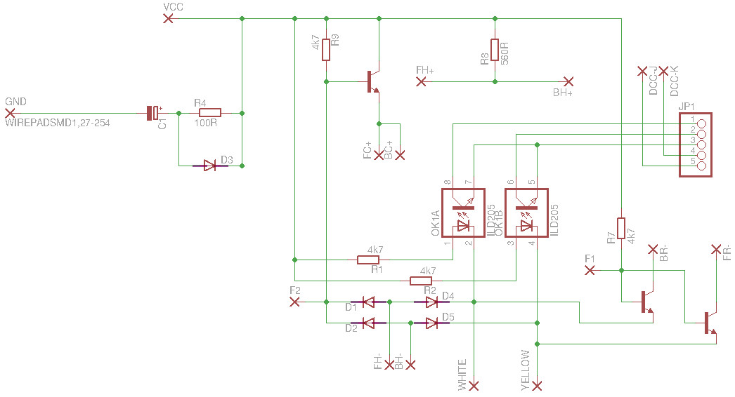
Na obrázku vidím pár chyb a nelogičností.

Jeden tranzistor pro reflektor má bázi spojenou s výstupem na přední světla, to je dobře, ale nedává to smysl. Proč není LED napájená přímo z tohoto výstupu, když reflektor nechcete řídit samostatně? Druhý tranzistor má bázi na kolej???

BC556 je PNP tranzistor, emitor by měl být připojen na + a zátěž mezi zemí a kolektorem. Tranzistor sepne, pokud poteče proud přes bázi "do mínusu" (nevhodně napsáno, báze je spínaná mínusem přes odpor). Led máte tedy nakreslenou správně k tranzistoru, ale katodu musíte zapojit na mínus, ne plus. Ploška na horním plošňáku je je asi výstup z dekodéru, vnitřní osvětlení je tedy zapojené správně. Odpor bych klidně dal aby proud byl cca 0,5 mA ať to moc nesvítí, ale bude to potřeba zkusit
TomasM
 
Příspěvky: 89
Registrován: sob 17 led, 2015 2:34 pm

Re: Osvetleni M152/810

Příspěvekod kokr » stř 25 pro, 2019 10:38 pm

TomasM: děkuji za komentáře. Pokusil jsme se opravit schéma. Otazníky jsou pro mě neznámé, ale snad mi poradíte. Pokud bych chtěl reflektor ovládat zvlášť tak bych musel mít dekodér s více funkcemi? Děkuji.
Přílohy
2019_12_25_schema M131.JPG
schéma m131 2
kokr
 
Příspěvky: 93
Registrován: ned 11 pro, 2011 11:41 am

Re: Osvetleni M152/810

Příspěvekod TomasM » čtv 26 pro, 2019 5:39 pm

Mírně jsem poupravil schéma. Pokud bz jste chtěl samostatně ovládat reflektor, potřeboval bz jste minimálně jeden výstup navíc, nebo neřídit vnitřní osvětlení.
Hodnoty odporů jsou odhad, chtělo by to vyzkoušet

2019_12_25_schema M131.JPG
TomasM
 
Příspěvky: 89
Registrován: sob 17 led, 2015 2:34 pm

Re: Osvetleni M152/810

Příspěvekod vvitty » čtv 26 pro, 2019 8:07 pm

nevadi ze takhle budou svitit bud vsechny cervene, nebo vsechny bile reflektory?
Stavebnice, díly, nářadí pro modeláře, - [url]https://www.pojezdy.eu/eshop[/url]
vvitty
 
Příspěvky: 2855
Registrován: pát 28 pro, 2007 7:11 pm
Bydliště: Praha

Re: Osvetleni M152/810

Příspěvekod TomasM » sob 28 pro, 2019 11:24 am

vvitty píše:nevadi ze takhle budou svitit bud vsechny cervene, nebo vsechny bile reflektory?


Máte pravdu, přehled jsem to. Standardně se zapojují červená na jedné straně společně s bílými na druhé straně. U motorového vozu bez přívěsu je to ideální zapojení.
TomasM
 
Příspěvky: 89
Registrován: sob 17 led, 2015 2:34 pm

Re: Osvetleni M152/810

Příspěvekod kokr » sob 28 pro, 2019 9:43 pm

Tak jsme snad odstranil všechny nedostatky a už to bude v pořádku. Modul LED jsme na jedné straně přehodil připojení, tím by se měli červená/bílá otáčet dle směru(děkuji vvitty).Vnitřní osvětlení jsem udělal dle TomasM. Protože nemám další funkční napadlo mě odpojovat reflektor jazýčkovým magnetickým spínačem. https://www.gme.cz/jazyckovy-magneticky ... k1a66-1020 Snad to není blbost. Co ale opravdu nevím je,zda takto jde spínat reflektor dle směru jízdy - prosím o opravy. Předem děkuji.
Přílohy
2019_12_28_schema M131.JPG
schéma m131 3
kokr
 
Příspěvky: 93
Registrován: ned 11 pro, 2011 11:41 am

Re: Osvetleni M152/810

Příspěvekod prcek » sob 28 pro, 2019 10:34 pm

K tomu jazýčkovému relé, asi mi něco uniká, ale kde se vezme to magnetické pole pro jeho sepnutí?
--
Všechno je snadné, než to zkusíš sám.
prcek
 
Příspěvky: 690
Registrován: ned 05 dub, 2009 11:36 am
Bydliště: kousek jižně od Brna

PředchozíDalší

Zpět na DCC v praxi

Kdo je online

Uživatelé procházející toto fórum: Žádní registrovaní uživatelé a 1 návštěvník