Loconet / DCC s použitím arduino

Vše pro digitální provoz - dotazy, praxe, návody, postupy, normy, kompatibilita atd.

Moderátoři: Michal Dalecký, Jarda H., Rudolf

Re: Loconet / DCC s použitím arduino

Příspěvekod fulda » pát 15 dub, 2016 8:46 pm

Tak jsem si osadil LocoNet header.
Zítra ho vezmu na burzu, pokud by někoho zajímal.
Pak už jen napsat pár článků o tom, jak se dá použít. Akorát je trochu mrzuté, že to budou celkem neužitečné články, protože tu o LocoNet moc zájem není.
Přílohy
P1170919.jpg
P1170921_.jpg
P1170921_.jpg (91.28 KiB) Zobrazeno 10135 krát
Za pravopisné chyby v této zprávě může moje učitelka češtiny.
Uživatelský avatar
fulda
 
Příspěvky: 5357
Registrován: pon 09 srp, 2010 8:08 am
Bydliště: Praha - Uhříněves

Re: Loconet / DCC s použitím arduino

Příspěvekod Zx1974 » sob 16 dub, 2016 5:44 am

Proč by to měly být neužitečné články? Užitečnost bych posuzoval podle obsahu, ne podle zájmu o danou věc. Mě osobně zajímá co se tě podaří udělat pro Loconet na Arduinu.
Zx1974
 
Příspěvky: 383
Registrován: úte 17 říj, 2006 10:01 am
Bydliště: Písek

Re: Loconet / DCC s použitím arduino

Příspěvekod zdeno » sob 16 dub, 2016 7:21 am

A co to umi ??
Uživatelský avatar
zdeno
 
Příspěvky: 3207
Registrován: pon 11 črc, 2011 8:54 am

Re: Loconet / DCC s použitím arduino

Příspěvekod HonzaM » sob 16 dub, 2016 9:09 am

Myslím že zájem o komponenty pro LocoNet vzroste s nástupem ústředny Daisy II, užijí je i uživatelé DR5000. Zájem o LocoNet byl minimální, protože na trhu prakticky nebyly ani centrály, ani komponenty. Rozšířen byl jen v modulářských klubech, ale jen pro ovládání jízdy vlaků s jednoúčelovými ovladači FRED.
FREMO, Zababov N-scale
http://www.1ku160.cz
HonzaM
 
Příspěvky: 4532
Registrován: úte 05 úno, 2013 9:01 am
Bydliště: Praha

Re: Loconet / DCC s použitím arduino

Příspěvekod TTmili » sob 16 dub, 2016 9:28 am

No já rozhodně o Loconet příslušenství zájem mám, záleží jen na tom jak dostupné budou, a jak se budou dát rozumně použít. Nemám zatím v tomhle přehled, ostatně ohledně DCC jsem si přehled prvků taky vytvářel dlouho, ale rozhodně něco jako spínací dekodéry na světla nebo výhybkové dekodéry se hodit bude.
TT
DIGITÁL
Epocha: IV
Snažíme se dokonale napodobit skutečnou nedokonalost, má to význam?
Uživatelský avatar
TTmili
 
Příspěvky: 1798
Registrován: čtv 17 črc, 2008 9:48 am
Bydliště: Jihlava

Re: Loconet / DCC s použitím arduino

Příspěvekod fulda » sob 16 dub, 2016 12:10 pm

zdeno píše:A co to umi ??
Pochopitelně všechno.
Jinak je to jen fyzická vrstva pro rozhraní, která je schopná se nakonfigurovat do všech pěti běžně používaných konfigurací, které jsem ti vysvětloval TADY.
Za pravopisné chyby v této zprávě může moje učitelka češtiny.
Uživatelský avatar
fulda
 
Příspěvky: 5357
Registrován: pon 09 srp, 2010 8:08 am
Bydliště: Praha - Uhříněves

Re: Loconet / DCC s použitím arduino

Příspěvekod zdeno » sob 16 dub, 2016 4:05 pm

Fulda:
ty mne si vysvetloval ? Ze te hanba nefackuje.
Jeste mne zkus presvedcit o RTS/CTS ;-)
---
To znamena, ze na to umis prihlasit Freda nebo to umi jen poslat pakety prislusenstvi z JMRI nebo RailCo ?
Uživatelský avatar
zdeno
 
Příspěvky: 3207
Registrován: pon 11 črc, 2011 8:54 am

Re: Loconet / DCC s použitím arduino

Příspěvekod sidlo » ned 17 dub, 2016 8:24 am

fulda píše:Tak jsem si osadil LocoNet header. ... Pak už jen napsat pár článků o tom, jak se dá použít. Akorát je trochu mrzuté, že to budou celkem neužitečné články, protože tu o LocoNet moc zájem není.

Za to může F. M. Cañada a jeho následovníci ddc koleje, digi-cz, ste electronic... že se v Čechách rozšířil jiný systém. Bude trvat roky, než se situace změní.
Uživatelský avatar
sidlo
 
Příspěvky: 3862
Registrován: ned 27 dub, 2014 7:32 am

Re: Loconet / DCC s použitím arduino

Příspěvekod BohousP » ned 17 dub, 2016 8:36 am

sidlo píše:
fulda píše:Tak jsem si osadil LocoNet header. ... Pak už jen napsat pár článků o tom, jak se dá použít. Akorát je trochu mrzuté, že to budou celkem neužitečné články, protože tu o LocoNet moc zájem není.

Za to může F. M. Cañada a jeho následovníci ddc koleje, digi-cz, ste electronic... že se v Čechách rozšířil jiný systém. Bude trvat roky, než se situace změní.


Spíš bych řekl, že za to můžou původní výrobci LocoNetu, kteří se na malý český a slovenský trh vy ..., ti shora vyjmenovaní pak nabídli jiné funkční řešení. A zvolili to, o co byl větší zájem :D .
TT, DCC, NanoX-2017, TC8, ... http://masinky.info
Uživatelský avatar
BohousP
 
Příspěvky: 3068
Registrován: stř 12 kvě, 2010 9:17 am
Bydliště: Praha - Malešice

Re: Loconet / DCC s použitím arduino

Příspěvekod fulda » ned 17 dub, 2016 8:53 am

sidlo píše:Za to může F. M. Cañada a jeho následovníci ddc koleje, digi-cz, ste electronic... že se v Čechách rozšířil jiný systém. Bude trvat roky, než se situace změní.

Obecně se tento jev označuje jako namyšlenost výrobce, který to přehnal s množstvím patentů a uzavřeností systému.
Jako takový klasický případ se označuje například klasická audio kazeta. V době jejího vzniku bylo na trhu velké množství systémů magnetických pásek, některé o mnoho lepší, jiné horší (všelijaké uniservo, microdrive, 6mm a jiné), Philips vytvořil kompaktní kazetu a její normu zveřejnil zdarma pro ostatní výrobce. Tím došlo k praktickému zániku ostatních kazet.
Tak tady je to podobné - digitrax si uzavřel svou normu (spíš mám pocit, že jí nebyl ochoten nikde pořádně popsat), navíc se vytvořilo spoustu lidových vypravěčů, kteří začali prezentovat Locoet jako strašně komplexní a komplikovanej systém a do toho byla konkurence lidí, kteří řekli, že XpressNet je jednoduchej a vhodnej pro každé domácí kolejiště. Tak co si asi našinec vybere?? Něco co je složité a komplexní a nebo něco, co je jednoduché a "mají to všichni okolo"?
Navíc tohle DF představuje poměrně malý a nereprezentativní vzorek modelářů.

Obrázek Obrázek Obrázek
Za pravopisné chyby v této zprávě může moje učitelka češtiny.
Uživatelský avatar
fulda
 
Příspěvky: 5357
Registrován: pon 09 srp, 2010 8:08 am
Bydliště: Praha - Uhříněves

Re: Loconet / DCC s použitím arduino

Příspěvekod TTmili » ned 17 dub, 2016 9:26 am

Já jen doufám že se to s Loconetem bude zlepšovat, celkově se mi ten systém líbí daleko víc, jen škoda že zatím nejsou k dispozici různé doplňky (nebo o nich prostě nevím) na bázi samo-domo.
TT
DIGITÁL
Epocha: IV
Snažíme se dokonale napodobit skutečnou nedokonalost, má to význam?
Uživatelský avatar
TTmili
 
Příspěvky: 1798
Registrován: čtv 17 črc, 2008 9:48 am
Bydliště: Jihlava

Re: Loconet / DCC s použitím arduino

Příspěvekod zdeno » ned 17 dub, 2016 10:10 am

tu musim souhlasit, ze politika Digitraxu je pomerne uzavreta a obavy pred stihanim za neopravnene pouzivani patentu jsou velike.
---
On je ale obrovsky rozdil mezi uzivatelem a vyvojarem, kdy nemam problem si cokoliv vyrobit a odprezentovat ve forme DIY.
Ale pokud bych byl jen uzivatel, tak to bych byl na tom hodne mizerne. Profi veci jsou neskutecne predrazene a navic nekdy aj blbe udelane. Viz Loconet_B a Loconet_T.
---
Co se mi ale vubec nelibi, je snaha Roco na implementaci Loconetu na jejich sbernice.
To je mackopes a budou s tim urcitě problemy, viz centrala DR5000 (Z21) , ktere maji pred sebou jeste hodne dlouhou cestu k dokonalosti.
Uvidim jako dopadne Daisy II, ktera taky pouziva berlicku s prevodem do DCC pro prislusenstvi.
---
Celkem bych uvital kdyby Fulda prestal vymyslet koleso a pouzil hotove a odzkousene veci.
To co se snazi udelat je nedomyslene a neprakticke.
---
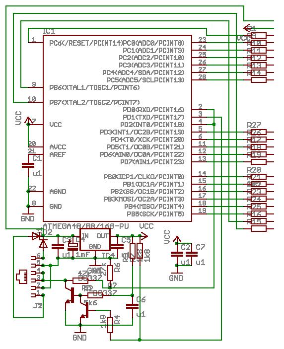
Loconet potrebuje hlavne prijimac a to s ohledem na dve veci.
Napajeny naprimo z RailSyn - navestidla, detekce, tlacitka, prepinace, pulty = odber do 20mA
napajeny externe pro silove komponenty - prestavniky a ruzne "udelatka" na kolejisti = odber vyssi nez 20mA
Posilam schema pro oba navrhy a nebude mi vadit, kdyz to prekopete na Arduino.
Program si ale budete muset napsat sami nebo nekde okopcit, ja to mam napisane primo pro konkretni procesor a ne ve Wiringu.
Přílohy
naprimo.JPG
opto.JPG
Uživatelský avatar
zdeno
 
Příspěvky: 3207
Registrován: pon 11 črc, 2011 8:54 am

Re: Loconet / DCC s použitím arduino

Příspěvekod fulda » ned 17 dub, 2016 11:47 am

TTmili píše:Já jen doufám že se to s Loconetem bude zlepšovat,
Proč? Nezdá se mi, že by k tomu byl důvod. Trh byl rozdělen, u nás (asi zejména díky spolupráci Lenz + Roco) používáme jeden systém, v Americe používají jiný systém, v Anglii například používají další systémy založené na CAN Bus. Případů takovéto segmentace trhu je v životě spousta.

TTmili píše:celkově se mi ten systém líbí daleko víc,
Jestli se mohu zeptat tak čím se ti líbí víc? Ptám se čistě ze zvědavosti, protože si v hlavě sumarizuju článek kde bych chtěl právě tyto dvě sběrnice porovnat a tak bych si rád pozjišťoval co nejvíce názorů, abych byl co nejvíce objektivní.

TTmili píše:jen škoda že zatím nejsou k dispozici různé doplňky (nebo o nich prostě nevím) na bázi samo-domo.
To by správně ani nemělo být možné, když se to vezme do úplného detailu a člověk se podívá na patentová pravidla a licenční ujednání, která Digitrax publikoval, tak na to aby si člověk mohl vyrobit pro sebe zařízení, tak by měl být registrovaný ve skupině LocoNet hackers a pro každé doma vyrobené zařízení si požádat Digitrax o přidělení unikátního sériového čísla.
Nebo by měl být NMRA registrovaný výrobce a pak by měl zaplatit licenční poplatky Digitraxu jako výrobce.
Podle této logiky je pak pochopitelně vytváření většiny domácích zařízení ilegální. Na druhou stranu ta registrace výrobního čísla byla nejistě popsána tuším ve verzi 1.2 a pevně zakotvena ve verzi 1.3; já si troufám tvrdit, že třeba fredi doposud nepoužívá žádnou feature z 1.1 natož pak z novějších, takže to asi nebude takový problém, ale úplně jistej si nejsem, přecijen nejsem jeho autor a dělat na něm reverzní inženýrství se mi nechce.
(Tuto poznámku chápejte spíš jako akademickou a není nutné na ní jakkoli reagovat, nemá cenu se zabývat problematikou jestli naše judikatura vůbec takto komplikovanou licenci dokáže postihnout, je to jen volný překlad americké licence a ta pro nás nemusí platit.)
Za pravopisné chyby v této zprávě může moje učitelka češtiny.
Uživatelský avatar
fulda
 
Příspěvky: 5357
Registrován: pon 09 srp, 2010 8:08 am
Bydliště: Praha - Uhříněves

Re: Loconet / DCC s použitím arduino

Příspěvekod fulda » ned 17 dub, 2016 1:20 pm

Zdeno, s tebou je dneska legrace, koukám, že jsi měl na snídani vtipnou kaši.

zdeno píše:Fulda:
ty mne si vysvetloval ? Ze te hanba nefackuje.
Ano prosím, stačí se podívat do TÉTO odpovědi, kde jsem ti vysvětloval, jak jsou které kombinace vytvořitelné. Bohužel jsi na to jako na všechno co nechápeš jen odpověděl, že to nebude fungovat nebo že mne to vyfacká. Takže to je odpověď která má cenu zlata. Moc se mi líbí, jak jsi jí použil TADY ve vztahu k Z21 a DR5000. Ale věřím tomu, že jsi hodný kluk a že kdyby vývojáři od Z21 za tebou přišli a hezky poprosili, tak že by jsi jim ukázal jak se to dělá :twisted:

zdeno píše:Jeste mne zkus presvedcit o RTS/CTS ;-)
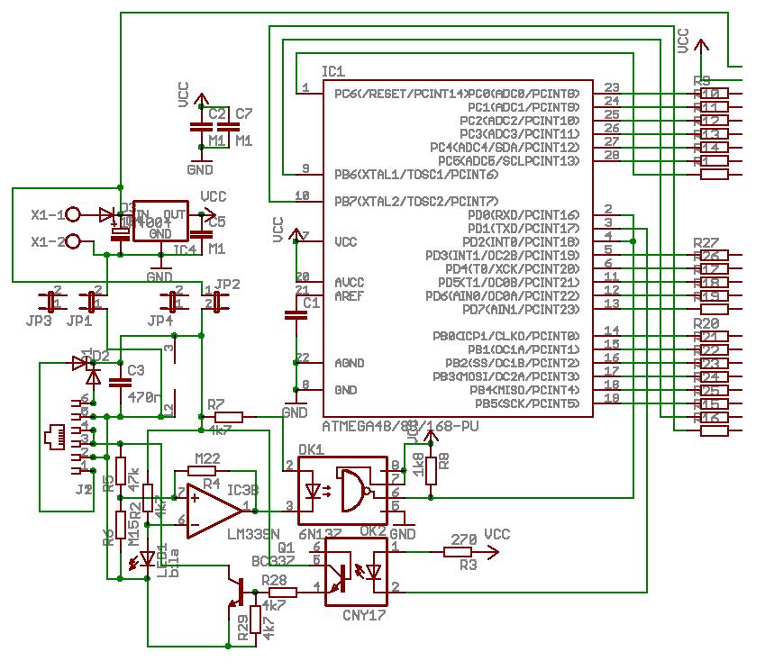
Tady tě nemusím o ničem přesvědčovat, je to zase případ toho, kdy jsi vůbec nepochopil o čem je řeč (naštěstí to pochopili ti, kterých jsem se ptal). Ale jestli chceš, tak ti to povím znovu a pomaleji. LocoBuffer používá hardwarové řízení toku dat (RTS/CTS), s ohledem na to jsem rozpracoval svojí verzi. Teď mám v ruce pravděpodobně dostatečně funkční kód, který používá tyto 4 piny pro sériovou komunikaci a 2 piny pro LN komunikaci:
RxD/PD0 (Arduino D0) - pro příjem dat
TxD/PD1 (Arduino D1) - pro odeslání dat
PB2 (Arduino D10) - pro čtení RTS
PB1 (Arduino D9) - pro zápis CTS
PB0 (Arduino D8) - čtení loconetu (LN_RX)
PD7 (Arduino D7) - zápis do loconetu (LN_TX)
Teď je otázka, jek udělat propojení s PC. Jedna možnost je, vzít MAX232 a udělat z nich RS232 port. To se mi v dnšní době zdá jako blbost, takže jsem to ani nenavrhoval. Druhá možnost je vzít desku, které má na sobě převodník USB seriál, ale tyto desky nemají propojené piny RTS/CTS z tohoto převodníku směrem k procesoru. Pro mne se zdá být celkem dobré řešení vzít kousek drátku a propojku si dodělat. Převodník je v pouzdře SSOP-20, takže to není žádná trága. Ale ozvalo se tu pár lidí, že se jim nechce pájet na svém arduinu a že mám tedy použít desku, která má převodník externí a použít propojky. Takže jsem se rozhodl pro Arduino Pro Mini a vnější převodník. Takže na konci je zhruba takovéto zapojení:
P1170932_.jpg

Z loconetu na levé straně:
Oranžový drát přivání napájení vyvedené z rail sync do arduina (tam je stabilizátor LM1117, který vytváří +5V) = červené dráty
Žlutý a bílý jsou LN_RX a LN_TX.
Z převodníku na pravé straně:
Žlutý je CTS, Hnědý RTS
Bílý je RxD a zelený TxD
Modré dráty jsou zem.
A to je vše.

zdeno píše:To znamena, ze na to umis prihlasit Freda nebo to umi jen poslat pakety prislusenstvi z JMRI nebo RailCo ?
Ne, tady v tom případě mi trochu připomínáš babičku, která když mě viděla jak jsem se šroubovákem v ruce zahrabanej v PC, tak se ptala, jestli tam instaluji ty windows.
Znovu opakuji, že je to jen fyzická vrstva, dá se to tedy chápat jako síťová karta do počítače. U té taky nedokážeš říct, jestli umí bejt file server a nebo web server a nebo klientská stanice, prostě je to síťová karta a až když jí dáš do počítače a na tom počítači poběží správné programy, bude to web server.
Takže tohle je podobné - na předchozí fotce vidíš, jak se to dá zapojit do arduina pro případ, kdy se napájí z loconetu a dělá klienta k nějaké centrále. Pokud má dělat centrálu, zapojí se jinak. To je prostě život tohoto světa mikrořadičů, částečně se programuje, částečně se zapichují propojky.

Ale neboj, když budeš pilně studovat co ostatní píší, tak to za nějaký čas pochopíš.
Za pravopisné chyby v této zprávě může moje učitelka češtiny.
Uživatelský avatar
fulda
 
Příspěvky: 5357
Registrován: pon 09 srp, 2010 8:08 am
Bydliště: Praha - Uhříněves

Re: Loconet / DCC s použitím arduino

Příspěvekod Jirka_US » ned 17 dub, 2016 2:48 pm

Za to může F. M. Cañada a jeho následovníci ddc koleje, digi-cz, ste electronic... že se v Čechách rozšířil jiný systém. Bude trvat roky, než se situace změní.

Myslim, ze s nastupem DCC++ centraly to pujde hodne rychle zejmena u modelaru, kteri dosud neuvazovali o pripojeni pocitace, tak brzy zjisti jak je to jednoduche a hlavne je prilis nemusi zajimat debata LocoNet vs. Xpressnet,S88, ani jedno neni nezbytne treba.
Jirka
Jirka_US
 
Příspěvky: 1155
Registrován: sob 08 kvě, 2010 5:56 am

PředchozíDalší

Zpět na DCC v praxi

Kdo je online

Uživatelé procházející toto fórum: Žádní registrovaní uživatelé a 1 návštěvník