TCO problém

Vše pro digitální provoz - dotazy, praxe, návody, postupy, normy, kompatibilita atd.

Moderátoři: Michal Dalecký, Jarda H., Rudolf

Re: TCO problém

Příspěvekod Pater » ned 03 led, 2021 10:37 am

Pavel-HP píše:Možnosti napájení TCO:
- RJ12 - nevhodné
- =12V z centrály - vhodné, ale zatěžuje centrálu
- =12V z externího zdroje, asi nejlepší možnost.

Rád bych věděl proč je napájení RJ12 nevhodné? 12V z centrály je úplně stejných 12V, jako na sběrnici XpressNet (konektor RJ). Pokud mám připojen kabel Xpressnetu a připojím z centrály další napájecí vodiče, akorát vytvořím smyčky, které jsou dalším zdrojem rušení.
Zdenek Valter píše:Možná by stálo za pokus TCO napájet z externího zdroje - třeba jen na ověření.

Podle mých měření je proudový odběr TCO ze sběrnice menší než 10mA, tak jaké opodstatnění má externí zdroj?
N, DCC, NanoX, Rocrail, Paterweb
Uživatelský avatar
Pater
 
Příspěvky: 491
Registrován: stř 20 črc, 2011 4:52 pm
Bydliště: Karviná

Re: TCO problém

Příspěvekod Pavel-HP » ned 03 led, 2021 10:53 am

Průřez použitého vodiče
Množství konektorů RJ12
Externí zdroj=nezatěžuji zbytečně zdroj centrály

Pokud mám připojen kabel Xpressnetu a připojím z centrály další napájecí vodiče, akorát vytvořím smyčky, které jsou dalším zdrojem rušení.
A o zkroucení napájecích kabelů už jsi někdy slyšel? Stejně tak jednotlivé páry k přepínačům, tlačítkům, trakční napájení JK, JK pro příslušenství, atd ... .
TT, epocha III. - V., U profil
www.vlakytt.cz
Uživatelský avatar
Pavel-HP
 
Příspěvky: 1188
Registrován: čtv 11 pro, 2008 2:47 pm
Bydliště: Praha

Re: TCO problém

Příspěvekod michal.kubista » ned 03 led, 2021 10:57 am

Myšpulín píše:
Pater píše:Jak se tak dívám na to foto, tak se mi nezdají ty přepínače. Taky jsem je používal. Tyhle typy přepínačů rády oxidovaly, sepnutý kontakt tak může mít přechodový odpor stovky ohmů. Můžeš zkusit proměřit sepnuté kontakty, jestli to také nemá vliv na funkci.

Už jsem to tu uváděl a Pater to zopakoval, ale zřejmě to neustále zapadává. Pokusil jsi se vyměnit jeden z přepínačů (spínačů), u kterého to dělá, za jiný?


Myšpulíne, Michal píše, že k přehazování dochází ve shlucích. Že by docházelo k přechodovým jevům na více vypínačích najednou je nepravděpodobné, přesto připouštím, že je to možné.
Michale, páčkové ovladače fungují jako spínače. Dochází k tomu samovolnému přehazování, ať je poloha spínače jakákoliv, nebo jen v jednom stavu. Protože vypnutý vypínač nemůže mít přechodové jevy, pokud není rozbitý, ale to by jsi poznal.
michal.kubista
 
Příspěvky: 387
Registrován: úte 06 říj, 2009 1:48 pm
Bydliště: Břeclavsko

Re: TCO problém

Příspěvekod michal.kubista » ned 03 led, 2021 11:05 am

to Pater:
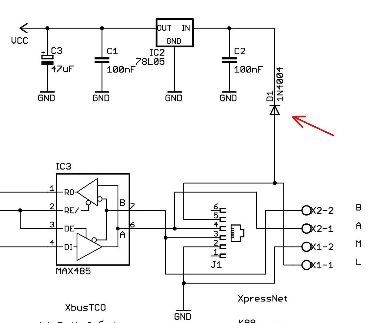
na to napájení rychleji odpověděl Pavel. Přesto ještě drobná výhrada. Když se dívám na schéma, tak zdroj z centrály přes RJ konektor a z externího zdroje nejsou oddělené. Aby nedošlo k zemní smyčce, aby bylo zajištěné galvanické oddělení, zdroj by měl být s transformátorem, rozhodně né pulsní.
Adaptér, na který tu odkazoval Zdeněk Valter bych nepoužil.

A pozor na polarizaci, není tam ani ochranná dioda!
michal.kubista
 
Příspěvky: 387
Registrován: úte 06 říj, 2009 1:48 pm
Bydliště: Břeclavsko

Re: TCO problém

Příspěvekod Pavel-HP » ned 03 led, 2021 11:15 am

Pavel-HP píše:Na vyzkoušení to určitě stačit bude.
Osobně dávám přednost transformátorům.
Oddělovací transformátor použít k napájení "celého" domácího "kolejiště".
TT, epocha III. - V., U profil
www.vlakytt.cz
Uživatelský avatar
Pavel-HP
 
Příspěvky: 1188
Registrován: čtv 11 pro, 2008 2:47 pm
Bydliště: Praha

Re: TCO problém

Příspěvekod Pater » ned 03 led, 2021 11:24 am

To Pavel-HP.
Jsem trochu natvrdlý, proč je tedy napájení ze sběrnice nevhodné?
Aby TCO pracovalo, tak sběrnice XpressNet stejně musí být připojena, tak jak to zvýší počet konektorů RJ12?
Jaký průřez vodiče tedy navrhuješ pro napětí 12V a proud 10mA?
Zkus si něco nastudovat o smyčkách. Jakým způsobem ovlivní zkroucení vodičů zemní smyčku?
michal.kubista píše:A pozor na polarizaci, není tam ani ochranná dioda!

Já tam diodu proti přepólování vidím.
N, DCC, NanoX, Rocrail, Paterweb
Uživatelský avatar
Pater
 
Příspěvky: 491
Registrován: stř 20 črc, 2011 4:52 pm
Bydliště: Karviná

Re: TCO problém

Příspěvekod Myšpulín » ned 03 led, 2021 11:27 am

michal.kubista píše:
Myšpulín píše:
Pater píše:Jak se tak dívám na to foto, tak se mi nezdají ty přepínače. Taky jsem je používal. Tyhle typy přepínačů rády oxidovaly, sepnutý kontakt tak může mít přechodový odpor stovky ohmů. Můžeš zkusit proměřit sepnuté kontakty, jestli to také nemá vliv na funkci.

Už jsem to tu uváděl a Pater to zopakoval, ale zřejmě to neustále zapadává. Pokusil jsi se vyměnit jeden z přepínačů (spínačů), u kterého to dělá, za jiný?


Myšpulíne, Michal píše, že k přehazování dochází ve shlucích. Že by docházelo k přechodovým jevům na více vypínačích najednou je nepravděpodobné, přesto připouštím, že je to možné.
Michale, páčkové ovladače fungují jako spínače. Dochází k tomu samovolnému přehazování, ať je poloha spínače jakákoliv, nebo jen v jednom stavu. Protože vypnutý vypínač nemůže mít přechodové jevy, pokud není rozbitý, ale to by jsi poznal.

Ale Michal píše, že problém s postupujícím časem graduje. Pokud by se jednalo jen o rušení, pak by toto nenastalo a problém by byl již od počátku. Netvrdím, že to rušením není, taky jsem uváděl, že by se mělo eliminovat. Ale primární je podle mne problém mechanického kontaktu a následného konce vedení "ve vzduchu". Proto se ptám, jestli již Michal nějaký spínač vyměnil a tudíž jestli se to stále u tohoto spínače opakuje či nikoli.

Je mi jasné, že výměna všech spínacích prvků každé tři roky není ideální řešení. Ale tento pokus ukáže, co je příčinou. A ta se pak bude následně řešit.
H0, III až IV, ČSD, nemodelář
Myšpulín
 
Příspěvky: 1563
Registrován: stř 24 led, 2007 7:43 pm
Bydliště: Hostinné

Re: TCO problém

Příspěvekod Pavel-HP » ned 03 led, 2021 11:38 am

To Pavel-HP.
Jsem trochu natvrdlý, proč je tedy napájení ze sběrnice nevhodné? Přechodové odpory přes RJ12,

Aby TCO pracovalo, tak sběrnice XpressNet stejně musí být připojena, tak jak to zvýší počet konektorů RJ12? Přechodové odpory

Jaký průřez vodiče tedy navrhuješ pro napětí 12V a proud 10mA? 1mm

Zkus si něco nastudovat o smyčkách. Jakým způsobem ovlivní zkroucení vodičů zemní smyčku? ...

michal.kubista píše:
A pozor na polarizaci, není tam ani ochranná dioda!

Já tam diodu proti přepólování vidím. Já tedy ve schématu zapojení nikoliv
TT, epocha III. - V., U profil
www.vlakytt.cz
Uživatelský avatar
Pavel-HP
 
Příspěvky: 1188
Registrován: čtv 11 pro, 2008 2:47 pm
Bydliště: Praha

Re: TCO problém

Příspěvekod Pater » ned 03 led, 2021 11:47 am

Myslel jsem, že se dozvím něco nového, ale z tvých odpovědí vyplývá, že nejlepší je sběrnici XpressNet s konektory RJ12 kvůli přechodovým odporům vůbec nepoužívat. Další novinkou je pro mne použití průřezu 1mm pro přenos výkonu 0,12W. Děkuji.
Pavel-HP píše:Já tedy ve schématu zapojení nikoliv

XbusTCO_manual7.jpg

Já ano. Při přepólování svorek L, M zařízení nebude funkční.
Naposledy upravil Pater dne ned 03 led, 2021 11:53 am, celkově upraveno 1
N, DCC, NanoX, Rocrail, Paterweb
Uživatelský avatar
Pater
 
Příspěvky: 491
Registrován: stř 20 črc, 2011 4:52 pm
Bydliště: Karviná

Re: TCO problém

Příspěvekod Pavel-HP » ned 03 led, 2021 11:52 am

Ano, tuhle vidím.

Když mám zapojený XpressNet a přepoluji L M při použití externího zdroje??
TT, epocha III. - V., U profil
www.vlakytt.cz
Uživatelský avatar
Pavel-HP
 
Příspěvky: 1188
Registrován: čtv 11 pro, 2008 2:47 pm
Bydliště: Praha

Re: TCO problém

Příspěvekod Pater » ned 03 led, 2021 12:03 pm

Takhle to ale zamýšleno nebylo. V návodu se píše: The schematics uses a PIC16F628 running 8MHz, connected on the Xbus/XpressNet through an RJ11
plug or LMAB connectors using an MAX485 integrated circuit.
Takže připojení buď přes LMAB, nebo RJ11, nikoli obojí společně. Nikde v návodu se nepíše o dalším zdroji, tak mi prosím sdělte tu výhodu externího napájení.
N, DCC, NanoX, Rocrail, Paterweb
Uživatelský avatar
Pater
 
Příspěvky: 491
Registrován: stř 20 črc, 2011 4:52 pm
Bydliště: Karviná

Re: TCO problém

Příspěvekod Pavel-HP » ned 03 led, 2021 12:10 pm

Pavel-HP píše:Průřez použitého vodiče
Množství konektorů RJ12
Externí zdroj=nezatěžuji zbytečně zdroj centrály

Pokud mám připojen kabel Xpressnetu a připojím z centrály další napájecí vodiče, akorát vytvořím smyčky, které jsou dalším zdrojem rušení.
A o zkroucení napájecích kabelů už jsi někdy slyšel? Stejně tak jednotlivé páry k přepínačům, tlačítkům, trakční napájení JK, JK pro příslušenství, atd ... .
TT, epocha III. - V., U profil
www.vlakytt.cz
Uživatelský avatar
Pavel-HP
 
Příspěvky: 1188
Registrován: čtv 11 pro, 2008 2:47 pm
Bydliště: Praha

Re: TCO problém

Příspěvekod Zdenek Valter » ned 03 led, 2021 2:04 pm

Pánové promiňte, ale tohle dohadování není řešení problémů Michala.

Já vidím tři indicie:
1. rušení přívodů přepínačů
2. problém v přepínačích samotných
3. problém napájení modulu TCO

K prvním dvěma se tu řešení nabízí, nicméně je to pracné

To Pater: Pokud řešíme problém 3, já podobně jako Pavel-HP vidím možný problém právě v tom napájení - to se dá eliminovat použitím externího zdroje.
Jeho použitím se eliminuje problém napájení v rozvodu přes RJ 12.
To co píšeš o dostatečnosti průřezu je sice pravda, ale vzhledem k odběru a souběhu napájení se signálovou sběrnicí tam prostě problémy mohou nastat.
Také platí, že čím více propojů, tím větší pravděpodobnost vzniku chyby atd. atd.

Takže bych poprosil Michala Š. aby vyzkoušel napájet TCO externě, abychom tuto možnost vyloučili.
Naposledy upravil Zdenek Valter dne ned 03 led, 2021 3:36 pm, celkově upraveno 1
Zdenek Valter
 
Příspěvky: 3355
Registrován: pon 09 říj, 2006 2:38 pm
Bydliště: Ústí n.L.

Re: TCO problém

Příspěvekod michal.kubista » ned 03 led, 2021 3:10 pm

Pater píše:Myslel jsem, že se dozvím něco nového, ale z tvých odpovědí vyplývá, že nejlepší je sběrnici XpressNet s konektory RJ12 kvůli přechodovým odporům vůbec nepoužívat. Další novinkou je pro mne použití průřezu 1mm pro přenos výkonu 0,12W. Děkuji.
Pavel-HP píše:Já tedy ve schématu zapojení nikoliv

XbusTCO_manual7.jpg

Já ano. Při přepólování svorek L, M zařízení nebude funkční.

1. K RJ12 konektorům - ty jsou dělané jako signálové, a proto se Pavlovi (a ani mě) nelíbí jako napájecí, zejména, jestli máš po cestě nějaké rozbočovače, spojky a podobně. 0.12W zvládnou, ale ztráty na několika přechodech můžou být kritické.
2. Dioda ve schématu chrání pouze samotné TCO, ale pokud připojíš napájecí napětí na M L svorky obráceně a budeš mít připojený XpressNet, tak pouštíš dva zdroje proti sobě do tvrdého zkratu!!! Problém můžou mít ostatní zařízení XpressNetu a hlavně centrála.
Ty diody správně měly být dvě, jedna od RJ12 a druhá z L svorky pro externí zdroj.

Jinak tady rozvíjíme řadu teorií, ale musíme nechat Michala Šuhajdu laborovat, a ať nám poskytne další podrobnosti, takhle si navzájem hledáme chyby na teorii toho druhého, ale přitom chceme jen Michalovi pomoct :-)
michal.kubista
 
Příspěvky: 387
Registrován: úte 06 říj, 2009 1:48 pm
Bydliště: Břeclavsko

Re: TCO problém

Příspěvekod Pater » ned 03 led, 2021 6:30 pm

Zdenek Valter píše:Pánové promiňte, ale tohle dohadování není řešení problémů Michala.

To si také myslím. Já se také dohadovat nechci, jen se chci dobrat relevantních odpovědí.
Zdenek Valter píše:To Pater: Pokud řešíme problém 3, já podobně jako Pavel-HP vidím možný problém právě v tom napájení - to se dá eliminovat použitím externího zdroje.
michal.kubista píše:1. K RJ12 konektorům - ty jsou dělané jako signálové,a proto se Pavlovi (a ani mě) nelíbí jako napájecí, zejména, jestli máš po cestě nějaké rozbočovače, spojky a podobně. 0.12W zvládnou, ale ztráty na několika přechodech můžou být kritické.

Já nevidím problém ani v napájení, ani v konektorech. Konektory RJ jsou z vyrobeny fosforbronzu a jsou zlaceny. Přenášený proud těmito konektory může být až 1,5A na pin. Podle specifikace sběrnice má být odběr jednoho zařízení menší než 20mA, což TCO splňuje. Na sběrnici je 12V, TCO pracuje na 5V, pro stabilizátor je potřebných 8V. Chcete mi říct, že na přechodech a vodičích máte úbytek 4V? Jen pro zajímavost, kdo z vás si připojuje Multimaus na externí zdroj?
michal.kubista píše:2. Dioda ve schématu chrání pouze samotné TCO, ale pokud připojíš napájecí napětí na M L svorky obráceně a budeš mít připojený XpressNet, tak pouštíš dva zdroje proti sobě do tvrdého zkratu!!!

A spojování dvou zdrojů paralelně je podle vás úplně v pořádku?
N, DCC, NanoX, Rocrail, Paterweb
Uživatelský avatar
Pater
 
Příspěvky: 491
Registrován: stř 20 črc, 2011 4:52 pm
Bydliště: Karviná

PředchozíDalší

Zpět na DCC v praxi

Kdo je online

Uživatelé procházející toto fórum: Žádní registrovaní uživatelé a 1 návštěvník