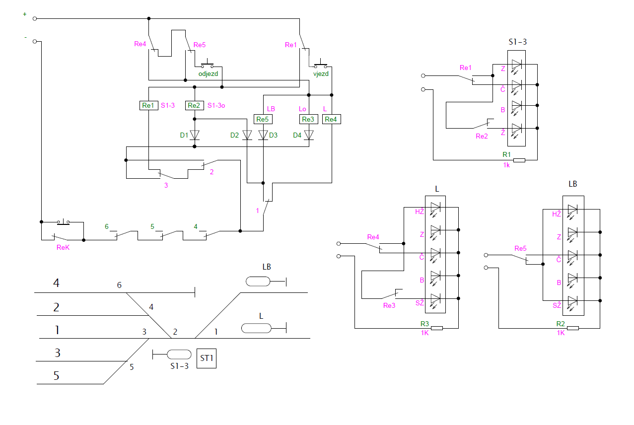
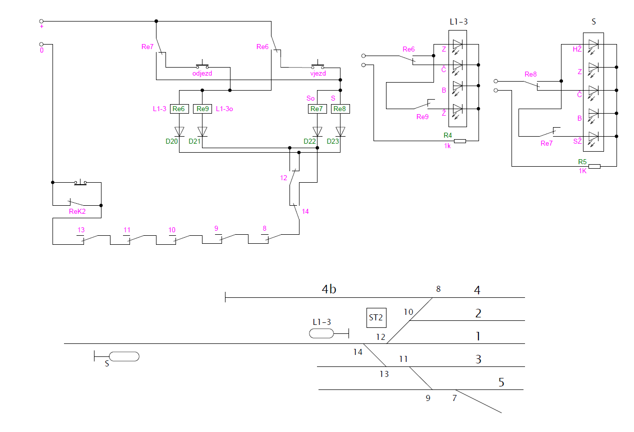
Kolegovi jsem to už posílal na mail (chtěl zapojit základní zabezpečení pomocí relátek), vylepšenou verzi dávám i sem. Jde o stanici bez rychlostní soustavy, nicméně s návěštěním rychlosti (ano, i takové jsou). Po hlavní koleji je tedy možné projíždět vyšší rychlostí než 40 km/h a rychlostník "40" zůstává jen u vjezdu z odbočné trati. Vysvětlím:
Odbočná stanice má 5 průběžných kolejí, dopravní jsou koleje 1-3, manipulační 4 a 5. Navržené zapojení odpovídá SZZ II. kategorie, tedy s návěstidly závíslými na výměnách, ale zjednodušeně - bez závěru výměn (to jde celkem snadno doplnit) a bez kontroly protisměrných vjezdů na tutéž kolej (to už je o něco složitější, nicméně realizovatelné). Zkušený elektrotechnik si jistě tuhle kontrolu doplní sám.

Návěstidla jsou závislá na výhybkách přilehlého zhlaví a to takhle:
1) Aby bylo možné na návěstidle rozsvítit volnoznak, musí být všechny výhybky na manipulační koleje v základní poloze (jde o výhybky 4-6, 5, 8-10, 9-11 a 13).
2) Vjezdové i odjezdové návěstidlo rozlišuje vjezd/odjezd přímým směrem/do odbočky a rozsvítí odpovídající návěst (vjezd Výstraha/40 km/h a výstraha, odjezd Volno/40 km/h a volno). Rychlostní soustava to není z toho důvodu, že není zřízena závislost vjezdových a odjezdových návěstidel (vjezdy neumí "Volno"/"40 potom 40"), ačkoli se to tak tváří.

Celé zapojení je realizováno pomocí přestavníků výhybek se dvěma přepínacími kontakty (jeden přepíná srdcovku, druhý slouží pro vazby SZZ), 9 relátek se dvěma přepínacími kontakty a 2 relé pro rušení vlakové cesty s 1 přepínacím kontaktem. Dalšími součástkami jsou už jen diody 1N4007 a tlačítka.