Digitalizace první generace 372 ČSD od Pika

Specializované fórum pouze pro příznivce velikosti H0 (1:87).

Moderátor: Michal Dalecký

Re: Digitalizace první generace 372 ČSD od Pika

Příspěvekod Rudolf » úte 18 úno, 2025 1:08 pm

Nejsou ty diody opačně ? Dekodér spíná výstup proti nule ? A společný je plus.

Ruda
Uživatelský avatar
Rudolf
 
Příspěvky: 1001
Registrován: ned 08 říj, 2006 11:10 am
Bydliště: Strakonice

Re: Digitalizace první generace 372 ČSD od Pika

Příspěvekod Zdenek Valter » úte 18 úno, 2025 1:15 pm

Rudolf píše:Nejsou ty diody opačně ? Dekodér spíná výstup proti nule ? A společný je plus.

Ruda

Jsou díky!
Už je to opraveno - jak schema tak PCB.
Zdenek Valter
 
Příspěvky: 3389
Registrován: pon 09 říj, 2006 2:38 pm
Bydliště: Ústí n.L.

Re: Digitalizace první generace 372 ČSD od Pika

Příspěvekod jipol57 » úte 18 úno, 2025 3:08 pm

Jak už jsem dnes psal v jiném vlákně, tak standardem (jak jsem zatím poznal), bývá zapojení červených ledek v sérii. Ušetří se tím jeden odpor. Možná proto to tak výrobci dělají. Ale jinak na funkci to vliv nemá.
jipol57
 
Příspěvky: 1615
Registrován: pát 06 dub, 2018 5:18 pm

Re: Digitalizace první generace 372 ČSD od Pika

Příspěvekod Zdenek Valter » ned 02 bře, 2025 12:16 pm

Dotaz na VIk i halík - mám zachovat při návrhu kontakt na sběrače jako na původnéch deskách?
Zdenek Valter
 
Příspěvky: 3389
Registrován: pon 09 říj, 2006 2:38 pm
Bydliště: Ústí n.L.

Re: Digitalizace první generace 372 ČSD od Pika

Příspěvekod Vik » pon 03 bře, 2025 8:21 am

Ahoj Zdeňku
Bavíme se o sběračích - pangografech nebo pro motor?
Pokud pantograf - za mne je to jedno. Neplánuji je používat pro sběr proudu.
H0
Uživatelský avatar
Vik
 
Příspěvky: 187
Registrován: stř 09 led, 2008 1:09 pm

Re: Digitalizace první generace 372 ČSD od Pika

Příspěvekod Zdenek Valter » pon 03 bře, 2025 11:21 am

Vik píše:Ahoj Zdeňku
Bavíme se o sběračích - pangografech nebo pro motor?
Pokud pantograf - za mne je to jedno. Neplánuji je používat pro sběr proudu.

Ano myslel jsem pantograf.
Zdenek Valter
 
Příspěvky: 3389
Registrován: pon 09 říj, 2006 2:38 pm
Bydliště: Ústí n.L.

Re: Digitalizace první generace 372 ČSD od Pika

Příspěvekod Vik » pon 03 bře, 2025 6:45 pm

za mě klidně bez :D
H0
Uživatelský avatar
Vik
 
Příspěvky: 187
Registrován: stř 09 led, 2008 1:09 pm

Re: Digitalizace první generace 372 ČSD od Pika

Příspěvekod Zdenek Valter » úte 04 bře, 2025 6:02 pm

Vik píše:za mě klidně bez :D

Jo i halík je pro.
Jinak jsem koukal, že PIKO už nedělalo novější verzi než tu 372 ČDC co máš na fotce v úvodním příspěvku.
Takže pro návrh použiju použiju rozhraní PLUX22 s preferencí dekodéru ZIMO MS450P pro který je i zvuk do 371/372.
Zdenek Valter
 
Příspěvky: 3389
Registrován: pon 09 říj, 2006 2:38 pm
Bydliště: Ústí n.L.

Re: Digitalizace první generace 372 ČSD od Pika

Příspěvekod Zdenek Valter » úte 11 bře, 2025 10:12 pm

Tak další drobný střípek - krytka ledek pasuje.
Přílohy
Kryt světel.jpg
Zdenek Valter
 
Příspěvky: 3389
Registrován: pon 09 říj, 2006 2:38 pm
Bydliště: Ústí n.L.

Re: Digitalizace první generace 372 ČSD od Pika

Příspěvekod Zdenek Valter » ned 23 bře, 2025 11:20 am

PrvnÍ nástřel desky:
Piko 371-372 board 01.png


K tomu i změna desky světel:
Bastrd lights v2.png


Ještě by mne zajímalo proč je v poslední verzi desky díra - horní deska z Vikova obrázku.
Vik, halík - víte hoši?
Vik obrazek.jpg
Vik obrazek.jpg (45.32 KiB) Zobrazeno 6803 krát
Zdenek Valter
 
Příspěvky: 3389
Registrován: pon 09 říj, 2006 2:38 pm
Bydliště: Ústí n.L.

Re: Digitalizace první generace 372 ČSD od Pika

Příspěvekod Rudolf » ned 23 bře, 2025 6:00 pm

Díra pro kondenzátor ?

Ruda
Uživatelský avatar
Rudolf
 
Příspěvky: 1001
Registrován: ned 08 říj, 2006 11:10 am
Bydliště: Strakonice

Re: Digitalizace první generace 372 ČSD od Pika

Příspěvekod Vik » pon 24 bře, 2025 7:41 am

Ahoj Zdeňku
Super postup.

K díře - koukal jsem do manuálu a tam není nic zmíněné. Piko v něm ¨navrhuje¨ umístění dekoderu do tohoto prostoru.
H0
Uživatelský avatar
Vik
 
Příspěvky: 187
Registrován: stř 09 led, 2008 1:09 pm

Re: Digitalizace první generace 372 ČSD od Pika

Příspěvekod Rudolf » pon 24 bře, 2025 3:39 pm

Vik píše:Ahoj Zdeňku
Super postup.

K díře - koukal jsem do manuálu a tam není nic zmíněné. Piko v něm ¨navrhuje¨ umístění dekoderu do tohoto prostoru.


Ta deska vlastně není na PluX ale má NEM 852 takže se dekodér musí někam strčit, to jsem přehlédl.
Ruda
Uživatelský avatar
Rudolf
 
Příspěvky: 1001
Registrován: ned 08 říj, 2006 11:10 am
Bydliště: Strakonice

Re: Digitalizace první generace 372 ČSD od Pika

Příspěvekod Zdenek Valter » pon 24 bře, 2025 3:55 pm

Vik píše:Ahoj Zdeňku
Super postup.

K díře - koukal jsem do manuálu a tam není nic zmíněné. Piko v něm ¨navrhuje¨ umístění dekoderu do tohoto prostoru.

Tak to nebude náš případ ;-) - zkusím nějak vymyslet i reproduktor.
Zdenek Valter
 
Příspěvky: 3389
Registrován: pon 09 říj, 2006 2:38 pm
Bydliště: Ústí n.L.

Re: Digitalizace první generace 372 ČSD od Pika

Příspěvekod Zdenek Valter » sob 29 bře, 2025 8:53 pm

Tak jsem u Viktora objednal repro na zkoušku.
Vychází mi sem do místa téhle vaničky:
Repro v bastardovi.jpg

Podle repráku bych pak vytiskl ozvučnici s tvarem téhle vaničky.

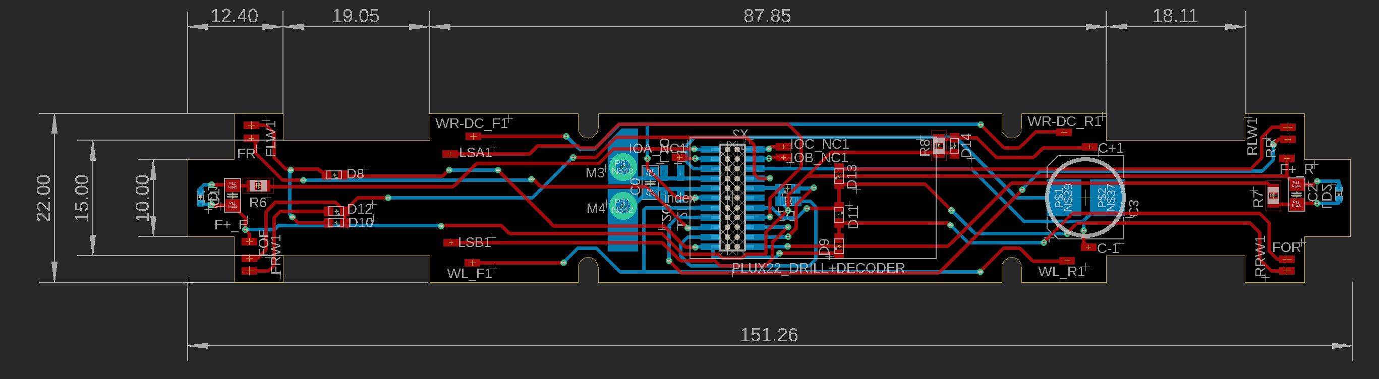
Jinak jsem přišel na chybku ve své knihovně k PLUX22 s vrtáním - teď by to snad mělo být správně.
Opravil jsem samozřejmě desku:
Přílohy
Piko 371-372 board 02.png
Zdenek Valter
 
Příspěvky: 3389
Registrován: pon 09 říj, 2006 2:38 pm
Bydliště: Ústí n.L.

PředchozíDalší

Zpět na Velikost H0 (komunita H0)

Kdo je online

Uživatelé procházející toto fórum: Žádní registrovaní uživatelé a 1 návštěvník